大黄蜂8号和青云2号组合哪个好?从产品保障情况和保费来看
2023-07-28 16:29:13
fx358财富网
孩子是家庭的希望,他们的健康是家长最最关注的问题,但是随着重疾年轻化的发生,重大疾病已经不仅仅发生在年纪大的人身上,甚至是小孩都有罹患重疾的可能,因此很多家长都在考虑为自
孩子是家庭的希望,他们的健康是家长最最关注的问题,但是随着重疾年轻化的发生,重大疾病已经不仅仅发生在年纪大的人身上,甚至是小孩都有罹患重疾的可能,因此很多家长都在考虑为自己的孩子购买一款少儿重疾险来保障他们的健康,抵御罹患重疾的风险。而对于想买少儿重疾险的家长朋友们来说,选择大黄蜂8号还是青云2号又成为了新的世纪难题,那么大黄蜂8号和青云2号组合哪个好呢?本期我们就针对这个问题从产品保障情况和保费上来说说,感兴趣的朋友不妨看看。

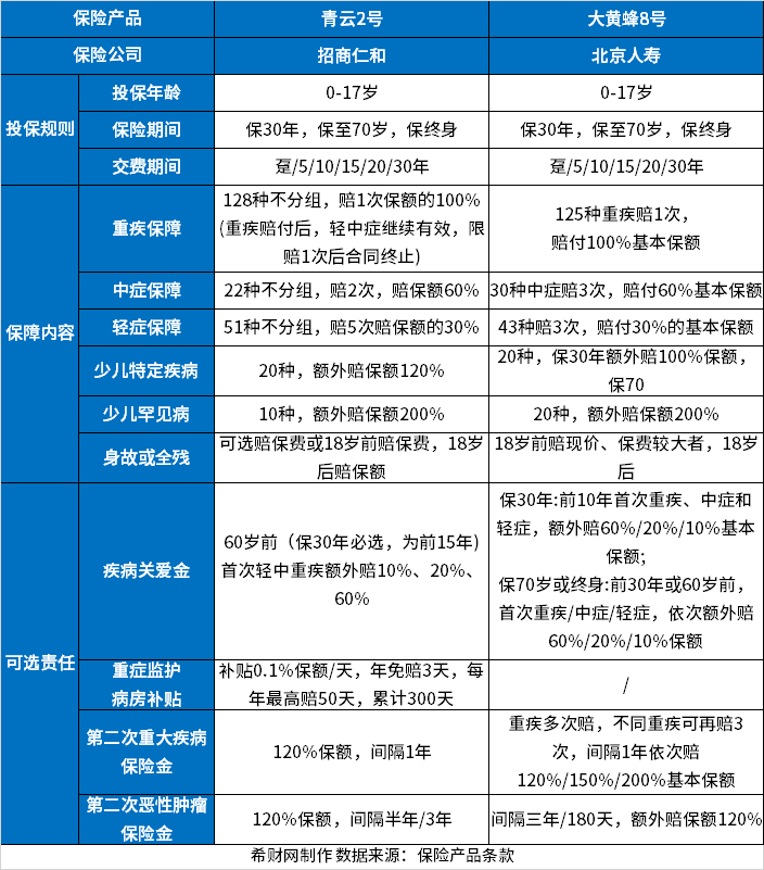
一、看产品保障情况
产品保障情况反映了一个产品最核心的功能,因此要想知道大黄蜂8号和青云2号哪个好,我们可以从产品保障情况来加以比较:


在保额50万,保30年,选择20年交,不勾选可选责任的前提下,大黄蜂8号男女同价,保费不会因为性别不同而不同,但是可以看出青云卫2号男性和女性投保保费是有区别的,总体来说,大黄蜂8号的保费会略为便宜一些。
关于大黄蜂8号和青云2组合哪个好就介绍到这里了,希望对您有所帮助。
