适合成年人的大品牌重疾险有哪些?看看这三款
2023-07-28 16:29:10
fx358财富网
人们在选择东西时,往往会倾向于选择大品牌的,认为大品牌的东西用起来比较放心。同样,在选择保险产品时也是一样,大品牌的保险产品往往会让人更加信赖,从而引发更多人的关注和购买
人们在选择东西时,往往会倾向于选择大品牌的,认为大品牌的东西用起来比较放心。同样,在选择保险产品时也是一样,大品牌的保险产品往往会让人更加信赖,从而引发更多人的关注和购买。那么适合成年人的大品牌重疾险有哪些呢?本期我们将向大家介绍三款大品牌的成人重疾险,它们分别是平安保险、中国人寿和太平洋保险的产品,感兴趣的朋友不妨一起来看看吧。

一、平安盛世福尊悦
这款产品是平安人寿推出的一款重疾险,投保年龄在18-55岁,缴费期限非常灵活,为投保人提供终身保障。我们一起来看一下它的保障情况:



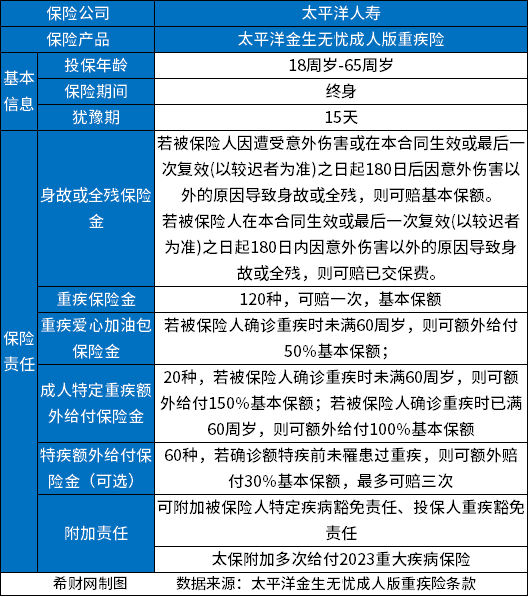
从从产品保障图可以看出,太平洋金生无忧成人版重疾险是投保年龄是在18-65岁,保障期限为终身的一款产品。它提供了身故或全残保障、120种重疾保障, 20种成人特疾额外赔等保险责任,另外还有60种特疾额外给付的可选保障,与市场上优秀重疾险产品相比美中不足的是,这款重疾险缺少轻、中症保障。
关于适合成年人的大品牌重疾险有哪些就介绍到这里了,希望对您有帮助。
