大黄蜂8号和青云卫2号哪个好?选哪个合适?
市面上的重疾险产品有很多,不少消费者在选择产品投保时都会倍感纠结,不知道应该选择哪一款好。事实上,想要知道哪一款重疾险更好,更适合自己,往往可以从产品信息、产品保费和产品亮点三个方面来进行判断。接下来就以大黄蜂8号和青云卫2号为例,从以上三个方面说一说大黄蜂8号和青云卫2号哪个好?选哪个合适?

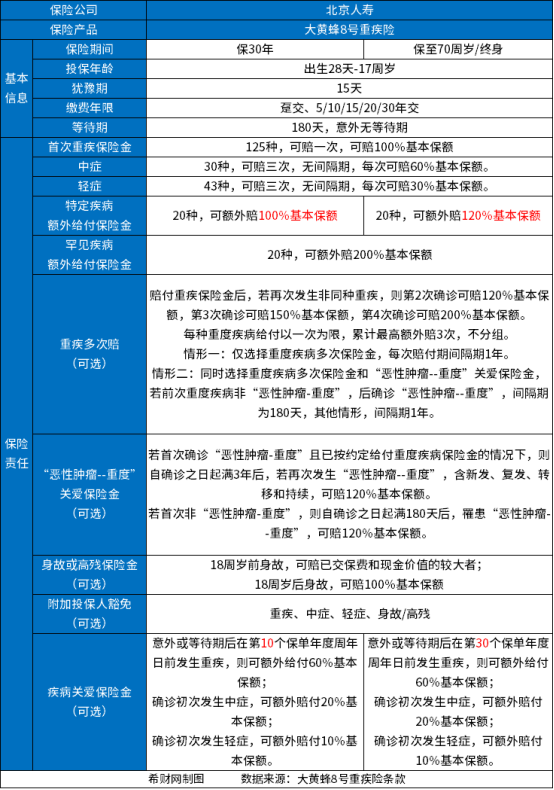
一:从产品信息来看。
在买重疾险之前,首先要做的就是了解它的基本信息,包括投保规则、保险责任等。因此,想要判断大黄蜂8号和青云卫2号哪个好?选哪个合适?第一件要做的事情,就是了解它们的基本信息。
1.大黄蜂8号。
大黄蜂8号由北京人寿保险公司承保,17周岁以下的人群可以投保,保障期限可以选择保30年、保至70周岁或保终身,基础保险责任和可选责任都很丰富,具体如下表:

2.青云卫2号。
青云卫2号由招商仁和保险公司承保,17周岁以下的人群可投保,保障期限可选保30年、保至70周岁或保终身,保险责任和可选责任都比较丰富,具体如下表:

二:从产品保费来看。
少儿重疾险的保费一般来说都是比较便宜的,绝大多人群都能承担得起。那么,大黄蜂8号和青云卫2号哪个好?选哪个合适?接下来就从它们的保费来看。
1.大黄蜂8号。
大黄蜂8号的保费一般只需要几百元或上千元一年即可,缴费期限选择得越长,则保费越便宜。比如0岁男孩投保,选择交30年保终身,保额30万,不附加其他的保险责任,那么每年所需要缴纳的保费为1053元。
2.青云卫2号。
青云卫2号的保费也并不昂贵,毕竟小孩投保,保费本身就要比成年人投保要更加便宜一些,接下来可以看一下青云卫2号的价格表:

三:从产品亮点来看。
少儿重疾险的产品的亮点是吸引消费者投保的重要因素之一,它可以体现出来一款少儿重疾险产品的特色和优势。
1.大黄蜂8号。
(1)特疾保障好,例如20种特定疾病可以额外赔付120%基本保额;
(2)可选责任丰富,可以满足不同消费者的保障需求。
(3)定期版本不绑定身故责任,让被保险人选择更加灵活。
2.青云卫2号。
(1)重疾、轻症和中症可以额外赔,给予被保险人更好的疾病保障。
(2)癌症二次赔保险金保障好,被保险人就算首次罹患的不是恶性肿瘤,也能获得二次赔付。
(3)可选责任丰富,可以满足不同消费者的保障需求。
关于“大黄蜂8号和青云卫2号哪个好?选哪个合适?”就说到这里,希望对你有所帮助。
