百万医疗险排行榜,目前又好又靠谱的百万医疗险有哪些?
2023-07-28 16:28:53
fx358财富网
百万医疗险可以帮助被保险人有效应对大病风险,因此深受消费者的欢迎。市面上的保险公司也都有推出优质的百万医疗险产品,消费者可以自行选择合适的产品进行投保。那么接下来我
百万医疗险可以帮助被保险人有效应对大病风险,因此深受消费者的欢迎。市面上的保险公司也都有推出优质的百万医疗险产品,消费者可以自行选择合适的产品进行投保。那么接下来我们就来说一说百万医疗险排行榜,看看目前又好又靠谱的百万医疗险有哪些?

一:保证续保的百万医疗险。
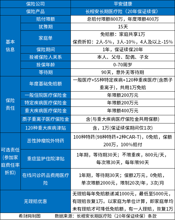
比如:平安长相安长期医疗险。
百万医疗险有不保证续保的,也有可以保证续保的。一般来说,更建议被保险人优先选择可以保证续保的百万医疗险进行投保,会更加稳定,在保证续保期间,无论被保险人是否出险、身体健康是否发生变化、产品是否停售,都可以无条件续保。
以平安长相安长期医疗险为例,它就可以保证续保20年,而且可以家庭为单位投保,享受家庭保费折扣,保险责任也很丰富,可以满足不同消费者的保障需求,具体如下表:

二:保障好的百万医疗险。
比如:众安尊享e生2023版。
百万医疗险主要可对被保险人因为疾病或意外而发生的合理且必要的医疗费用进行报销,而优质的百万医疗险则往往还会为被保险人提供其他好的保险保障责任。以众安尊享e生2023版为例,其保额最高可达600万元,保险责任也很丰富,甚至还提供了重疾异地转诊公共交通费用等保障,具体如下表:

三:性价比高的百万医疗险。
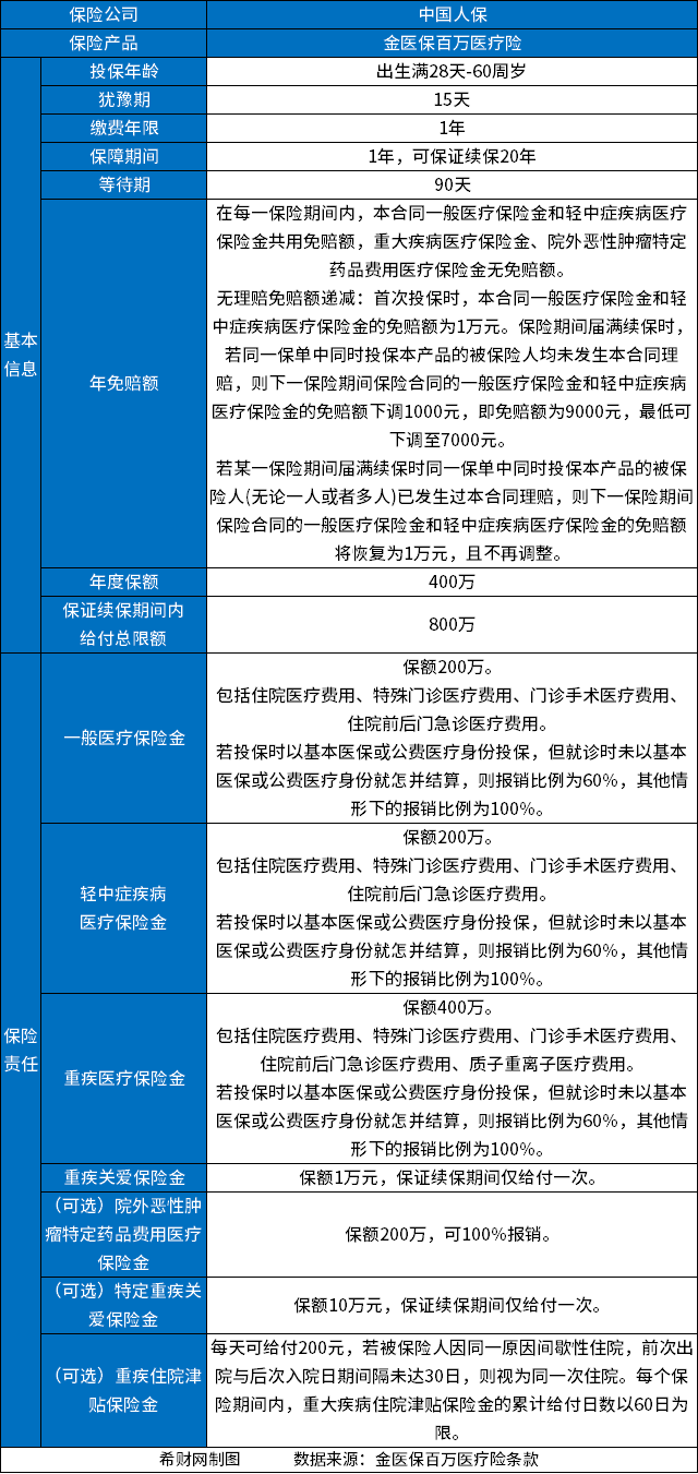
比如:中国人保金医保百万医疗险。
高性价比的百万医疗险可以让被保险人更好的应对疾病或意外风险。以中国人保金医保百万医疗险为例,其可以保证续保20年,年免赔额有无理赔递减权益,且保险责任也很丰富,保证续保期间的总赔付限额高达800万元,具体如下表:

关于“百万医疗险排行榜,目前又好又靠谱的百万医疗险有哪些?”就说到这里,希望对你有所帮助。
