好医保少儿长期医疗0免赔什么意思?可以报销小孩门诊吗?
医疗保险大多有免赔额,即发生保险事故后,保险公司不予报销的部分。大多数的百万医疗险免赔额为1万左右,不过也有部分百万医疗险未设置免赔额,比如好医保少儿长期医疗0免赔就是其中的一款。那么,好医保少儿长期医疗0免赔什么意思?可以报销小孩门诊吗?有兴趣的消费者可以接着往下看。

好医保少儿长期医疗0免赔什么意思?
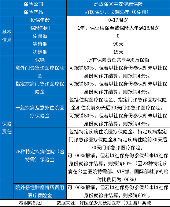
好医保少儿长期医疗0免赔是由平安健康保险公司承保的一款百万医疗险,通过蚂蚁保险进行销售,其主要针对0-17周岁的人群进行保障,可保证续保至被保险人年满18周岁,接下来看一下好医保少儿长期医疗0免赔的基本信息:

可以看出:
1.好医保少儿长期医疗0免赔的等待期为90天,和市面上其他的医疗险相比,等待期还是比较长的,毕竟部分医疗险的等待期只有30天。不过因为好医保少儿长期医疗0免赔可以保证续保至18周岁,所以等待期90天也还是可以接受的。
2.保额较高,但是所有的保险责任共享400万保额。
3.可保恶性肿瘤特药,保障范围相对来说较为广泛。
4.好医保少儿长期医疗0免赔报销没有免赔额,但是报销比例只有48%-80%。不过特定疾病住院医疗费用、院外恶性肿瘤特药费用报销最高可达100%。
好医保少儿长期医疗0免赔可以报销小孩门诊吗?
好医保少儿长期医疗0免赔可以报销小孩门诊,但是只能对以下门诊医疗费用进行报销:
1.意外门急诊医疗费用,即被保险人因为意外而在保险合同约定医院的门诊部门或急诊部门发生的门诊、急诊医疗费用。
2.指定疾病门急诊医疗费用,即被保险人在等待期后罹患保险合同约定指定疾病而在保险合同约定医院的门诊部门或急诊部门发生的门诊、急诊医疗费用。
3.被保险人因为意外或等待期后因为疾病而在保险合同约定医院发生的指定门诊急诊医疗费用、住院前30天后30天门诊急诊医疗费用。
4.被保险人等待期后因为保险合同约定的28种特定疾病而在保险合同约定医院或者公立医院特需部、vip部、国际部或国际医疗中心发生的特定疾病指定门诊急诊医疗费用、特定疾病住院前30天后30天门诊急诊医疗费用。
关于“好医保少儿长期医疗0免赔什么意思?可以报销小孩门诊吗?”就说到这里,希望对你有所帮助。
