支付宝上零免赔住院险哪个好?附最新两款0免赔医疗险
常见的百万医疗险,大部分都有1万免赔,意味着在医保报销后,自己承担的费用需要超过1万,保险公司才负责。因此0免赔住院险可以获赔的更多,我们来看看支付宝上零免赔住院险哪个好?附最新两款0免赔医疗险。

支付宝上零免赔住院险哪个好?
免赔额相当于是医疗险的赔付门槛,按照常规理解,有赔付门槛的医疗险,可以降低保险公司的成本,也降低了购买成本。但是用同样的钱可以买的0免赔住院险,对于广大消费者来说是一大利好。比如支付宝上的好医保住院医疗0免赔和好医保少儿长期医疗0免赔。其中一款是成人版的0免赔住院医疗险,另外一款是少儿版的0免赔住院医疗险。
1、成人版的0免赔住院医疗险
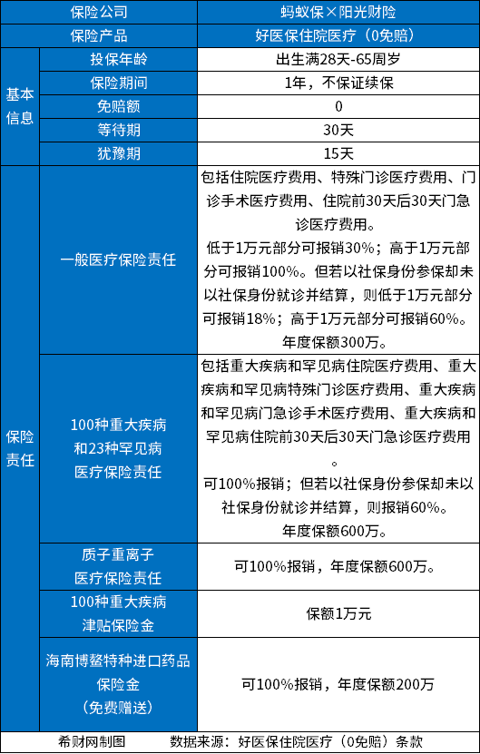
支付宝好医保住院医疗0免赔的保障内容是包含了一般医疗保险责任、100种重疾和23种罕见病医疗保险责任,提供质子重离子医疗保险责任、100种重疾津贴保险金以及免费赠送海南博鳌特种进口药品保险金。具体保障责任如下:

从上表可以看出好医保住院医疗0免赔的报销项目是包含的住院医疗费用、特殊门诊费用保险金、门诊手术和住院前后30天门急诊费用保障。同时,这款百万医疗险的0免赔,主要是一般疾病产品的一般医疗保险责任,若所花费的医疗费低于1万元可部分报销30%,高过了1万部分可报销100%。
2、少儿版0免赔百万医疗险
好医保少儿长期医疗0免赔作为一款可以保证续保到18岁的百万医疗险,各项保障责任共享保额有400万,这款好医保少儿长期医疗0免赔不仅可以进行大病报销,还可以对小病提供保障;另外,无论是因日常意外,比如宠物咬伤、烫伤烧伤等,还有肺炎、中耳炎等疾病导致的门诊费用可以赔付;常见的重病如白血病、重度癌症、重症手足口病、重度心肌炎等可以免费报销特需病房。具体如下:

作为一款既可以报销大病,小病的医疗险,同时免赔额为0,其保费费率并不是非常的贵,也是只需要几百块就可以买到的,具体费率表如下:

从表格中可以看出,这款医疗险可以月缴或年缴,根据投保人的需求灵活选择。
好了,关于支付宝上零免赔住院险哪个好?关于这个问题就介绍到这里了,希望对大家有所帮助。
