平安长相安长期医疗险(20年期)怎么样?附保费费率表
百万医疗险可以解决大病医疗费的报销,需要了解一款百万医疗险怎么样?除了可以通过其保障内容了解外,还可以看这款产品的亮点、保费。那么,我们来看下平安长相安长期医疗险(20年期)怎么样?附保费费率表。

方法一:从保险产品的保障内容来看
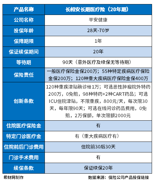
了解一款保险产品怎么样,其保障内容是需要进行了解的,因此对于百万医疗险,了解具体的保障内容,可以清楚知道哪些项目是可以报销的,哪些是不能报销的,以平安长相安长期医疗险(20年期)为例,这款医疗险的具体保障内容如下:

这款产品的特色在于:
1、保障内容全面
长相安长期医疗险的基础保障全面,包含了一般医疗保险金、55种特定疾病医疗保险金和120种重疾医疗保险金,可选保障中有恶性肿瘤院外特药、ICU住院津贴以及在线问诊药品费用,可以根据需求灵活选择。
2、外购药写进合同可以稳定续保
外购药的保障是作为可选责任写入合同的,可以保证续保20年。
3、投保人群广泛
这款百万医疗险的投保人群广泛,最高是70岁可投。
4、续保稳定
平安长相安长期医疗险的续保稳定,可以保证续保20年,在保证续保期间,不会因为理赔、身体变差或停售而影响下年度的续保。
方法二:从产品的价格表来看
作为长期医疗险,保费也是大家关注的点,毕竟保证续保有20年,这款长相安医疗险的保障相较于目前市面上的20年长期医疗险来说,保障责任有增加,但是保费并没有上涨,具体保费价格表如下:

这种情况下是必选保障责任,但是如果加上可选责任,保费必然会有所增加,但是保障范围会有一定扩大。比如:
(1)0岁投保:必选责任是410元;基础责任+在线问诊是542元;基础责任+ICU津贴是491.6元;基础责任+在线问诊+ICU津贴是623.6元。
(2)10岁投保:必选责任是196元;基础责任+在线问诊291元;基础责任+ICU津贴是244.8元,基础责任+在线问诊+ICU津贴是339.8元。
(3)20岁投保:必选责任是191元;基础责任+在线问诊288元;基础责任+ICU津贴是223元,基础责任+在线问诊+ICU津贴是320元。
(4)30岁投保:必选责任是226元;基础责任+在线问诊325元;基础责任+ICU津贴是259.6元,基础责任+在线问诊+ICU津贴是358.6元。
好了,关于平安长相安长期医疗险(20年期)怎么样?这个问题就介绍到这里了,希望对大家有所帮助。
