重疾险多少钱?分享目前超好的重疾险排名
重疾险是一种能够帮助老百姓应对突发疾病、规避重疾带来的工作损失、康复营养费用弥补的保险产品,但是在保险市场上的重疾险种类繁多,让人眼花缭乱。价格也大不相同,那么,很多对价格敏感的人士都咨询过重疾险多少钱?本篇文章将为通过不同需求的投保人士介绍重疾险价格情况,以及整理了目前超好的重疾险排名,并为小伙们说明。

严格意义上来说,是完全没有目前超好的重疾险排名的说法的,毕竟保障不错,性价比高的产品,但是侧重点又完全不同,各有各的细分,还是看客户更侧重于哪方面需求,对于重疾险多少钱,孩子、成人、大龄人群依据保额、性别、承保期限各有不同,我们可以通过不同产品的重疾险的价格表来具体了解。
1、从各方面保障均衡,保费支出可高可低的儿童版产品看:
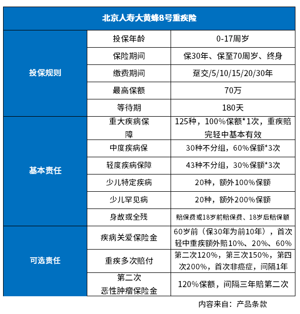
(1)大黄蜂8号:
要提起儿童版块中目前超好的重疾险排名,大黄蜂8号是有一席之地的,直接说优势价格可高可低,满足各类父母为孩子投保需求,详见保障责任:

如果这款产品选择保30年的版本,价格很便宜,给0岁的男宝买50万保额,分20年交,不含身故保障的话,0岁男孩子只要640元/年,而且若选择长期保障,保70岁或者终身,若在买了保险的前30年患重疾能多赔 60%,少儿特疾还能不限年龄赔付120%保额,性价比很高。
说到这里,家长朋友们十分好奇这款重疾险多少钱,我们以0岁男女宝宝为例,承保30年、70岁、终身版,看看费率情况:

(2)青云卫2号:
招商仁和旗下的一款少儿重疾险,承保灵活,可以选择保30年短期保障,长期的有保至70岁和保终身两个选择。最大的四个长处在于及癌症的综合保障比较好、重疾保额高、轻度高发疾病覆盖多、增值服务强,承保责任如下:

要说这款重疾险多少钱,如果保终身的话,50万保额,30年交:
0岁男:2730元/年、女:2445元/年;
10岁男:3775元/年、女:3390元/年;
(3)阳光小可爱重疾险:
要说目前超好的重疾险排名,阳光小可爱重疾险备受关注,这是阳光人寿大品牌加持,保障设计灵活,保费做到地板价的一款儿童重疾险产品。价格简直逆天了,如果这款产品选择保30年的版本,价格很便宜,给0岁的男宝买50万保额,分30年交,不含身故保障的话,0岁男孩321.5元/年,女孩288元/年。详见保障内容:

2、从价格友好,保费支出性价比高的成人版产品看:
(1)达尔文7号:基础保障全面,对比同类价格优势十分突出,附加癌症多次赔付,疾病保障范围更广,价格也便宜。
要想了解这款重疾险多少钱?我们不妨通过50万保额、保障70岁或者终身为例,看下费率情况:

(2)超级玛丽7号:保障终身性价比很高,优势特别大,承保十分灵活,附加责任丰富,关于产品价格如下:

关于重疾险多少钱?分享目前超好的重疾险排名的内容分析介绍到这里了,希望对大家选择产品有一定帮助。
