惠宝保少儿重疾险是哪个公司的保险产品,好不好?
2021-04-06 17:53:18
fx358财富网
在儿童重疾险市场上,有不少父母买保险时,很多保险经纪人只推荐复星联合的妈咪保贝新生版,最近一个年轻90后奶爸看中了一款名为惠宝保少儿重疾险,问是哪个公司的保险产品,保险公司
在儿童重疾险市场上,有不少父母买保险时,很多保险经纪人只推荐复星联合的妈咪保贝新生版,最近一个年轻90后奶爸看中了一款名为惠宝保少儿重疾险,问是哪个公司的保险产品,保险公司如何,关于惠宝保少儿重疾险好不好?为此,fx358财富网整理了相关评测,以供大家阅读。

一、惠宝保少儿重疾险是哪个公司的保险产品?
惠宝保少儿重疾险是富德生命人寿旗下一款重疾险,这家公司基本内容如下:
1、成立时间:2002年3月4日;
2、总部:深圳;
3、注册资本:117.52亿元,总资产超4700亿元;
3、网点:有35家分公司,1000多个分支机构及其服务网点。详见如下:

二、惠宝保少儿重疾险好不好?

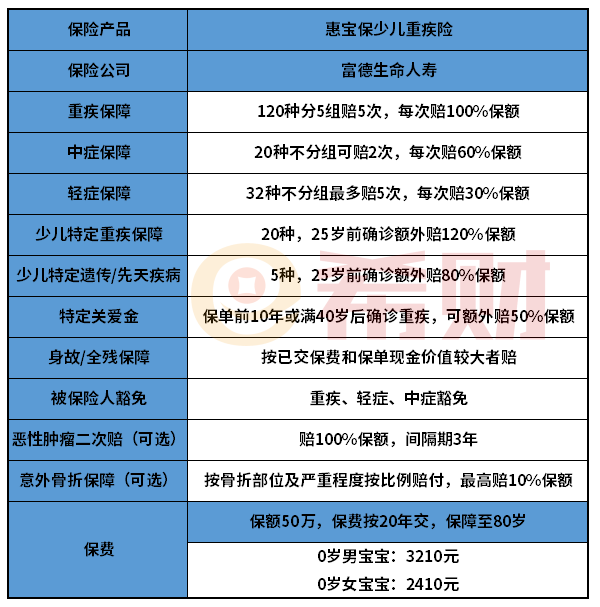
首先,看保障条款:
惠宝保重疾+轻症+中症这些基础保障都能实现多次赔付,轻疾涵盖了当前高发疾病,比如早期癌症、不典型心肌梗塞、轻微脑中风等,且惠宝保的高发少儿特疾力度特别好:
如白血病、严重脑损伤、重症手足口、严重癫痫、严重川崎病等等都能赔付到22%保额,等于买50万,可以直接赔付2.2倍也就是121万,相当于买一送一还要多,属于加量不加价。
其次,看价格:
这款产品杠杆不高,最长只能20年缴费,如妈咪保贝新生版等投保50万保额,30年交费,10岁男孩子投保,只要2780元,而这款产品需要3400元。
最后,看保障期限:
这款产品保障期限是30年、保至60岁/70岁/80岁,就是定期重疾险,也就是说其他产品是储蓄型重疾险,具备很强的现金价值,这款产品没有,保险到期之后,平安不退费,需要关注。
关于惠宝保少儿重疾险是哪个公司的保险产品、惠宝保少儿重疾险好不好的内容分析就介绍到这里了,希望对大家有一定帮助。
