医疗保险一年多少钱?附2023热销医疗保险价格表
医疗保险可以对被保险人因为疾病或意外而发生的合理且必要的医疗费用进行报销,而且保费便宜,因此深受不少消费者的青睐。那么,医疗保险一年多少钱?真的值得购买吗?接下来就附2023热销医疗保险价格表进行说明。

一:众安尊享e生2023版。
众安尊享e生2023版是众安保险公司的一款百万医疗险,保额最高可达600万,主要可保一般医疗保险金、一般门急诊医疗保险金、重疾医疗保险金、质子重离子医疗保险金、特定药品费用医疗保险金等。此外,众安尊享e生2023版还提供了多项可选责任供消费者选择。

当然,附加可选责任后,保费也会有所增加。那么,众安尊享e生2023版医疗保险一年多少钱?接下来看一下它的价格表:

可以看出,被保险人若有参加社保,那么保费会更加便宜一些,而若没有社保的话,那么保费自然也就会更高一些。
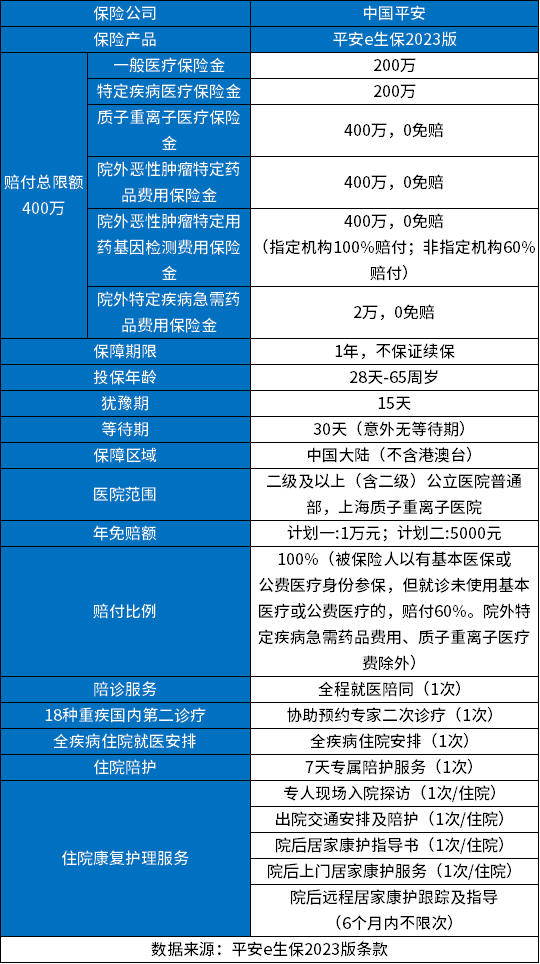
二:平安e生保2023版。
平安e生保2023版是平安健康保险公司的一款百万医疗险产品,可以选择1万和5000元免赔额计划,主要可保一般医疗保险金、特定疾病医疗保险金、质子重离子医疗保险金、院外恶性肿瘤特定药品费用保险金、院外恶性肿瘤特定用药基因检测费用保险金、院外特定疾病急需药品费用保险金,具体如下:

作为百万医疗险,平安e生保2023版的保费也是比较便宜的,接下来举例说明,看一下平安e生保2023版的价格表:

可以看出,平安e生保2023版的保费并不昂贵,例如0岁小孩投保,在有社保的情况下,若选择5000元免赔计划,则每年也只需要910元的保费即可。
三:蓝医保长期医疗险。
蓝医保长期医疗险是太平洋健康保险公司的一款百万医疗险,主要可保重疾医疗、特定重疾关爱金等,具体如下:

那么,蓝医保长期医疗保险一年多少钱呢?列一张价格表举例说明:

可以看出,新生儿投保蓝医保长期医疗险,在有社保的情况下,保费为每年432元,在没有社保的情况下,保费为每年950元。此外,年纪越大,则所需缴纳的保费,也会比年轻人更高一些。
关于“医疗保险一年多少钱?附2023热销医疗保险价格表”就说到这里,希望对你有所帮助。
