微医保泰康百万医疗险靠谱吗?从三个方面来看
百万医疗险是用来解决医疗费的报销,特别是对于罹患大病的人群来说是一次有力的保障补充,毕竟仅靠社保医保是不够的。微保是互联网保险产品销售平台之一,平台上的微医保泰康百万医疗险靠谱吗?

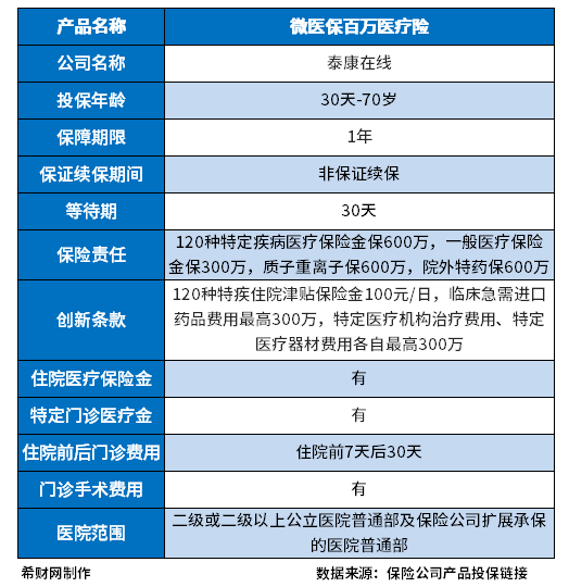
微医保泰康百万医疗险靠谱吗?
方法一:从保险产品的保障内容来看
了解一款百万医疗险的靠谱与否,可以通过其保障内容来了解,比如微医保泰康百万医疗险是一款承保年龄最高在70岁的百万医疗险,最高保额有600万,保障内容丰富,具体如下:

从上面表格中可以看出来,这款微医保百万医疗险的保障内容是:
1、微医保百万医疗险的保障内容丰富,除了基本的保障外,还包括了特疾住院津贴保险金一天按100元一日报销,另外,临床急需进口药品费用、特定医疗机构治疗费用和特定医疗器材费用保障各自最高可以报到300万。
2、投保年龄宽松,不少亚健康人群有机会承保,有慢性病,如三高,大小三阳,甲状腺异常、乳腺异常以及肾结石的符合条件即可承保。
3、增值服务丰富,一站式服务,就医理赔省心,包括有重疾快速就医、进口特药就医协助、国内特药服务、住院押金垫付、先进器材服务、在线问诊送药到家、专家远程二诊等服务。
方法二:从保费方面来看
了解一款保险产品的靠谱与否,其保险产品的保费是需要了解的,微医保百万医疗险的保费,根据投保年龄的不同,有无社保的情况下,费率是有差别的,具体是:

从上述表格中,可以看出这款保险产品在有社保的情况下承保,保费便宜。
方法三:从投保平台看
了解一款保险产品的靠谱,与其投保的平台有关系,微医保是微保平台的一款百万医疗险,微保是腾讯旗下保险代理平台。其可以为用户提供严格的保险产品选择和定制的保险服务,也就是为用户提供便捷的保险购买、查询和理赔服务,由微保平台联合保险公司深入合作,旗下的保险产品承保和理赔是通过保险公司进行的,微保这类的第三方保险产品平台销售保险产品是有资质的,也是需要经过批准才能进行销售的。
好了,关于微医保泰康百万医疗险靠谱吗?这个问题就介绍到这里了,希望对大家有所帮助。
