30到40岁买什么医疗险?普通中高端人群需求都在这里了
年轻人朝九晚五并不是常态,多半是996,工作到凌晨,加上夜生活丰富,作息不规律等,发生疾病是常有的事情,很多慢性疾病都提前了,那么30到40岁买什么医疗险比较好?我们不妨一起来看看吧。

30到40岁买什么医疗险?
1、在身体健康的情况下普通人群:
其实30至40周岁的人群,如果身体健康的话,买任何保险都是很好买的,普通老百姓首先可以考虑百万医疗险,已经可以基本满足普通人群发生大病之后高额医疗费支出了,这个年龄阶段几百块可以买到几百万保额,已经解决了核心问题;
选择普通百万医疗险时,还是有一定诀窍的,比方说:
首先,续保要好,保证续保20年的更优,20年合同长期保障,期间产品停售、发生理赔或身体变差也可以续保;
其次,除了基本的住院医疗、门诊手术、住院前后门诊、特定门诊最基本的保障责任要全外,质子重离子、外购药都提供;
最后,是一些加分项了,譬如住院垫付、重疾绿通、重疾0免赔、CAR-T医疗等等。
以上基本都有的,可以关注的产品有太平洋健康保险公司承保的百万医疗险,以医享无忧20年版为例:

20年保证续保,期间产品停售、发生理赔或身体变差也可以续保,保障稳定,保障责任全面,增值服务耀眼,专家预约、专家病房、专家手术、二次诊疗、院后照护、视频问诊、住院垫付、特药垫付,算的上市场上较好的产品了。
2、在身体健康的情况下中高端人群:
要说到身体健康的中高端人群,年龄在30到40岁买什么医疗险,答案简单,这类人群小资,思维方式不同,普通的百万医疗险已经满足不了这类人的需求了,这类人群手握一定资产,对比普通的百万医疗险,中高端医疗险能够让这这类人群拥有更多的就医选择,接触到丰富的医疗资源,在治疗时也享受到优质的医疗服务。
比方说:泰康人寿健康尊享2021
泰康承保的健康尊享2021保证续保20年,保证续保期间最高赔800万。健康尊享计划四的医院范围增加了国际医疗、特需医疗、贵宾医疗和外宾医疗等。很有特点,而且他们家的医疗险与众不同的地方在于社保抵扣免赔额。
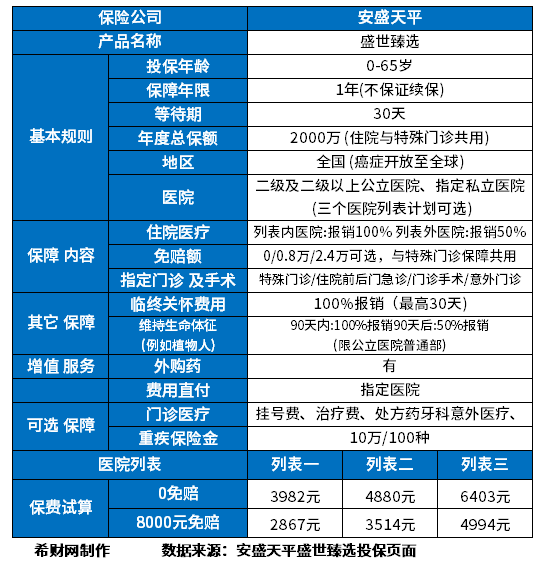
还譬如说:安盛天平盛世臻选
这款产品不仅覆盖了全国二级及二级以上公立医院特需部、国际部和指定私立医院的医疗费用,如果被保人患上了恶性肿瘤,可以全球医院就诊,且可附加意外门诊保障、普通门诊保障、0免赔,实用性很强。详见保障责任:

3、身体不好条件买不了商业医疗险的人群:
譬如:各地惠民保
这类城市惠民保,限地区,但是基本上没有健康告知,只要有当地社保,即便是既往症朋友也能买。要说30到40岁买什么医疗险,身体不好条件买不了商业医疗险的人群,可以关注各地惠民保,是压缩版的百万医疗险,价格便宜,保额高,公益性也强。
关于30到40岁买什么医疗险的内容分析就介绍到这里了,希望对大家有一定帮助。
