人身保险一年多少钱?附2023热销人身保险详细价格介绍
人身保险的价格,是需要根据不同的产品来看的,毕竟保险产品不同,保费会有不同,比如重疾险,分为消费型重疾险和终身型重疾险,投保年龄、交费期限不同也会影响保费。那么,我们来看下人身保险一年多少钱?

人身保险一年多少钱?
人身保险包括人寿保险、健康保险和人身意外伤害保险,不同的保险产品保费不同,我们重点来了解下健康保险中的重疾险保费情况,重疾险的种类有消费型和终身型。
1、消费型重疾险
这类重疾险的保障期限是定期保障的,也就是说保障固定期限,保20年、30年或保到60岁、70岁,到期没有发生保险事故,保险公司不会返还保费,也不会退保费。比如和泰人寿超级玛丽7号经典版,这款保险产品的保障内容包括了基础保障和可选保障,保障内容全面,具体情况如下表:

从上述表格中来看,不同的投保年龄,不同的保障内容,保费会存在差别,具体如下:
(1)20岁投保,定期保到70岁,保30万,交20年:
基础保障+疾病关爱金、癌症津贴,年交保费是3522元;若基础保障+身故保障,年交保费是2928元。
(2)30岁投保,定期保到70岁,保30万,交20年:
基础保障+疾病关爱金、癌症津贴,年交保费是4716元;若基础保障+身故保障,年交保费是3900元。
(3)40岁投保,定期保到70岁,保30万,交20年:
基础保障+疾病关爱金、癌症津贴,年交保费是6165元;若基础保障+身故保障,年交保费是5172元。
2、终身重疾险
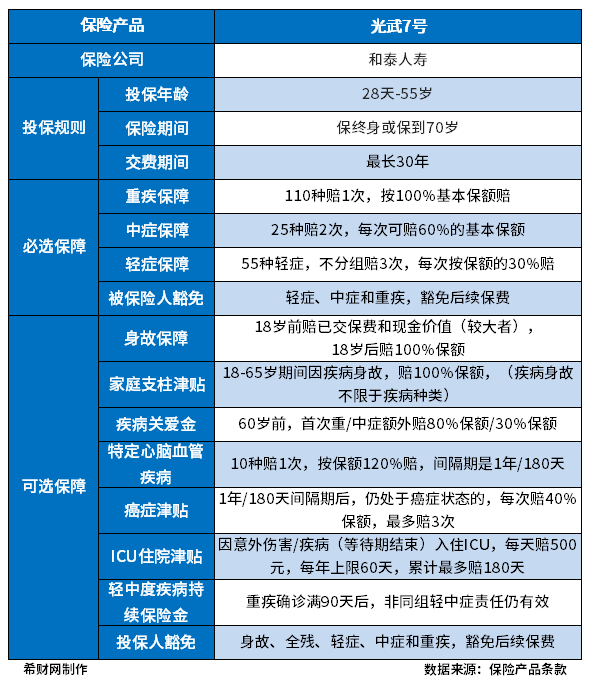
这类保险是保障终身,相当于是一直保到保险责任发生,若重疾理赔后,身故仍旧有效的话,就保到被保险人身故。若没有包含身故责任的,重疾理赔后就终止,就保到重疾理赔的发生。比如和泰光武7号,目前是只有保障终身的,具体保障内容如下表:

从表格可以看出,保障内容不同,保费会不同,具体如下:
(1)20岁投保,保终身,保30万,交20年:
若是基础保障,年交保费是2862元;若是基础保障+身故保障,年交保费是4665元;
(2)30岁投保,保终身,保30万,交20年:
若是基础保障,年交保费是3966元;若是基础保障+身故保障,年交保费是6474元;
(3)40岁投保,保终身,保30万,交20年:
若是基础保障,年交保费是5427元;若是基础保障+身故保障,年交保费是9000元。
好了,关于人身保险一年多少钱?这个问题就介绍到这里了,希望对大家有所帮助。
