什么重疾险好又实惠?2023值得入手的重疾险有哪些?
为了抵御重疾大病风险,不少消费者都会选择购买一份重疾险进行保障。那么,什么重疾险好又实惠呢?接下来就分享2023值得入手的重疾险有哪些,近期打算投保重疾险产品的消费者可以参考一下哦!

一:保障好又实惠的重疾险。
比如:大黄蜂7号重疾险。
在投保重疾险时,大部分的消费者都想要投保保障好而且又实惠的重疾险产品。比如大黄蜂7号重疾险就属于符合要求的其中一款重疾险产品。
大黄蜂7号重疾险核心保障全,包括重疾、中症和轻症保障都是不错的,而且重疾还有额外赔付保障,附加了重疾额外赔后,相当于重疾不分组最高可以赔付四次,且赔付比例也较高,最高可赔180%保额。
接下来看一下大黄蜂7号重疾险的保障内容:

说到什么重疾险好又实惠,除了保障好之外,大黄蜂7号重疾险的保费也并不昂贵,例如0岁男孩选择交30年保至70周岁,保额30万,则在不选择其他附加责任的情况下,每年只需要缴纳保费825元。

二:可以多次赔付的重疾险。
比如:和谐健康阿波罗2号多次重疾险。
在选择重疾险进行投保时,很多消费者也会对重疾险的赔付次数有要求。例如和谐健康阿波罗2号多次重疾险,就属于可以多次赔付的重疾险,其可以保障110种重疾,最高可以赔付三次,不过间隔期有一年。

三:综合性价比高的重疾险。
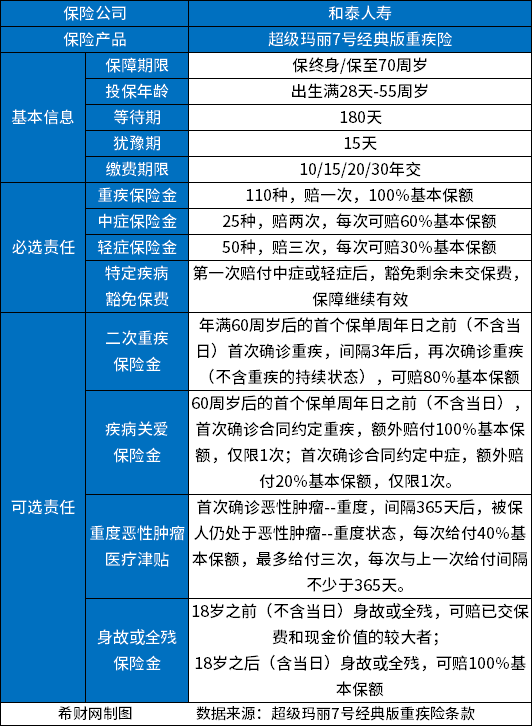
比如:超级玛丽7号经典版重疾险。
说到2023值得入手的重疾险有哪些,那么综合性价比高的重疾险产品一般都是非常受欢迎的。比如超级玛丽7号经典版重疾险,其属于消费型重疾险,可以选择保终身,也可选择保至70周岁。不仅提供了重疾、中症、轻症、特疾豁免这些必选责任,而且还提供了多项可选责任,能够满足不同消费者的保障需求,接下来看一下超级玛丽7号经典版重疾险的保障内容:

除了保障内容不错,超级玛丽7号经典版重疾险的保费也是比较实惠的,比如0岁男孩选择交30年保终身,保额30万,则在不附加其他保险责任的情况下,一年只需要缴纳保费1197元即可。

关于“什么重疾险好又实惠?2023值得入手的重疾险有哪些?”就说到这里,希望对你有所帮助。
