四大银行增额终身寿险排名,从不同维度区分看
国内的四大银行分别是中国银行、中国建设银行、中国工商银行、中国农业银行,不仅金融方面做的风生水起,且还分别是中银保险、建信人寿、工银安盛人寿、农银人寿保险最大股东,这些银保渠道经常提供保险产品,那么,四大银行增额终身寿险排名是怎么样的,感兴趣的朋友不妨一起来看看。

其实严格意义上来说四大银行增额终身寿险排名没有官方的说法,但是各有特点,大家不妨一起来看看,以下面维度区分来看:
方法一:从回本速度快的角度看:
比方说:建信人寿龙耀一世C款终身寿险

在中国建设银行银保渠道提供,这款产品保额递增为3.5%,提供了保单贷款、减保的功能,如果要跻身于四大银行增额终身寿险排名的话,最大亮点就在于回本速度非常快,5年交5年回本,同类产品基本上是5年交7-9年回本,详见回本速度:

30岁男性,如果年交49380元,交5年,那么35岁时基本回本,回本速度还是可以的;
方法二:从保单权益丰富性上看
如果从保单权益丰富性上看四大银行增额终身寿险排名,也是很关键的,有些人需要通过减保、保单贷款、减额交清等来处理资金周转不灵等权益,从这个维度区分四大银行增额终身寿险排名,又有不同的选择,比方说:
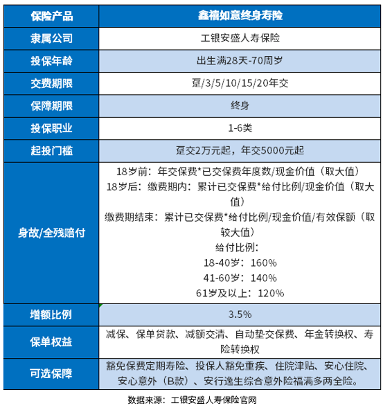
例如:工银安盛鑫禧如意终身寿险
鑫禧如意终身寿险保额以3.5%复利递增,支持减保、保单贷款、减额交清等保单权益,其中投保人豁免重疾责任,一旦投保人发生对应的疾病,可以免交后续保费,对于孩子投保更有利,详见:

但是这款产品回本速度还是一般的,值得留意,以30岁男性,年交5万元,10年交,第7年回本,回本速度和预期收益如下:

至于中银保险是没有3.5%利率的终身终额寿险产品的,一般是提供的,理财产品收益率一般在2%-7%之间,具体收益率以实际产品为准。
而至于农银人寿金穗臻享终身寿险,保障责任和亮点都比较中规中矩,在这里就稍微介绍一下,这款产品适合18-59周岁的人群投保,保障终身,每年按照3.5%保额递增,分为3、5、10年交,金穗臻享终身寿险的有效保额每年按3.5%的速度进行递增。
关于四大银行增额终身寿险排名的内容分析就介绍到这里了,希望对大家有一定帮助。
