定期寿险有坑吗?注意这点可避免
2023-03-13 16:53:17
fx358财富网
定期寿险的保障责任很简单,保身故全残,但是低保费可以买到高保额,因此很受大家换,那么定期寿险有坑吗?投保的过程中,注意这点可避免。定期寿险有坑吗?关于定期寿险,先了解其基本的保
定期寿险的保障责任很简单,保身故全残,但是低保费可以买到高保额,因此很受大家换,那么定期寿险有坑吗?投保的过程中,注意这点可避免。

定期寿险有坑吗?
关于定期寿险,先了解其基本的保障内容,比如保障期限固定,保20年、保30年,或者保到60岁,长一点的可以保到70岁,保障责任简单,主要是身故全残,关键是保障期限到期,没有发生保险事故责任,保费不会退,保险公司也不会赔,相当于投入的费用就是被消费掉了。因此很多人认为这是一个大坑。
但是我们买定期寿险之前,需要明确自己的需求,毕竟定期寿险的保费相比而言便宜些,可以以小博大,对于家庭经济责任较重的时期有一份寿险保障,对于投被保人来说都是一份支撑,一旦经济负担重要的时候倒下了,关键时候定期寿险给付的一大笔钱,往往可以让家庭正常的运转。
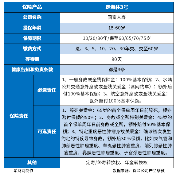
接下来,我们来看下一个定期寿险的例子,比如定海柱3号,这款定期寿险是国富人寿承保的,具体保障责任如下:

从上表格可以看出,保障内容是必选和可选责任组成,虽然身故全残,但是必选责任中交通意外可赔双倍,可选责任中对猝死、45岁前身故以及特定癌症身故都有额外的保障,加上投保便捷,网上购买,另外健康告知简单,投保门槛还是低的,主要是保费相比而言比较划算,100万保额的前提下,30岁的男性和女性也不过千元左右,具体如下:

意味着年交千元左右,可以获得百万的保额保障,一旦发生保险事故,可以获得上百万的赔付,对于家庭来说,还是足以正常运转的。
好了,关于定期寿险有坑吗?注意这点可避免,关于这个问题就介绍到这里了。
