大黄蜂8号优缺点整理,父母都要收藏好
买少儿重疾险是有讲究的,特别是父母看优缺点的时候,要侧重于方法,比如说看最高保额、保障灵活性、少儿特疾覆盖广泛性、那么,大黄蜂8号优缺点有哪些?今日我们一起来看看。

方法一:从保障内容上看
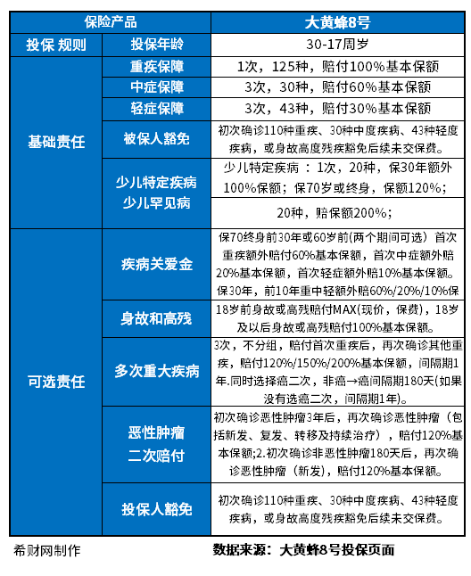
了解一款儿童重疾险的优劣势,往往在于保障内容上,比方说投保年龄、轻重中症保障和赔付比例、少儿特疾赔付的多不多等,看大黄蜂8号优缺点也是如此,以大黄蜂8号产品为例:

从保障内容上而言,自带125种重疾+30种中症+43种轻症+20类少儿特疾+20种儿童罕见疾病,共计238类疾病种类广泛外,还有被保人豁免,还提供了疾病关爱金、身故和高残、多次重大疾病、恶性肿瘤二次赔付、投保人豁免的权益。
方法二:从产品优缺点上来看
一款儿童重疾险产品要看优点和不足,才会更好的了解产品,看大黄蜂8号优缺点也是如此,以大黄蜂8号产品为例:
主要优势为:
1、满足高保额需求:基础保障可以买到0-3岁最高保额60万,4岁及以上最高保额70万,满足高保额需求;
2、赔付比例高:轻症赔付保额60%,由于同类产品;
3、少儿特疾保障:可以额外赔付120%保额,对于少儿不限年龄赔付;
4、价格上比较接地气:保30年,50万保额为例,基础保障男宝为575元,女宝为640元;如果是基础+重疾多次+癌症二次,0岁男宝为695元,女宝宝765元。如果是基础+疾病关爱金+重疾多次+癌症多次保障,0岁男宝为765元,女宝宝840元。
5、很有赔付特色:第一次赔的是重疾,期间没有赔过轻症/中症,那么后面轻症/中症最高还能赔3次;
主要不足为:
1、附加多次重疾:如果是首次确诊为重疾,赔付基本保额120%,间隔1年后才能赔付150%保额,很多多次赔付型重疾险,是180天间隔就可以赔付,这点需要关注。
关于大黄蜂8号优缺点整理的内容分析就介绍到这里了,希望对大家有一定帮助。
