儿童成长保险哪个比较好?分享2023儿童保险十大排行榜
家有小孩,家长们就想要给予孩子最好的保障。比如为了抵御、意外等风险,不少家长都会为孩子投保一份保险以进行保障。那么,儿童成长保险哪个比较好?接下来就分享2023儿童保险十大排行榜,正在考虑为小孩购买保险的家长们可以参考一下哦!

一:少儿重疾险。
少儿重疾险主要可保恶性肿瘤、严重手足口病等重疾大病,且还可保少儿常见重疾。而儿童因为抵抗力较弱,所以罹患重疾大病的概率还是有的。因此,为孩子投保一份少儿重疾险还是很有必要的。比如以下少儿重疾险产品,就是不错的选择:
1.青云卫2号少儿重疾险。
青云卫2号少儿重疾险属于招商仁和保险公司的一款少儿重疾险产品,允许出生满28天-17周岁的人群投保,提供了少儿特疾等保障,具体如下表:

2.大黄蜂7号少儿重疾险。
大黄蜂7号少儿重疾险是北京人寿保险公司的一款少儿重疾险,0-17周岁的人群可投保,可选择保30年,或保至70岁、保终身,主要可以保障的内容如下表:

二:百万医疗险。
孩子一旦罹患重疾大病,那么需要支出高昂的医疗费用。因此,除了少儿重疾险之外,家长也可以考虑再为孩子投保一份百万医疗险。其保费便宜保额高,虽然免赔额也比较高,但是用于应对大病风险还是非常合适的。那么,儿童成长保险哪个比较好?比如以下百万医疗险产品,就是不错的选择。
3.蓝医保长期医疗险。
蓝医保长期医疗险是由太平洋健康保险公司承保的一款百万医疗险,允许出生满30天-65周岁的人群投保,而且可以以家庭为单位投保,能够享受95折优惠。

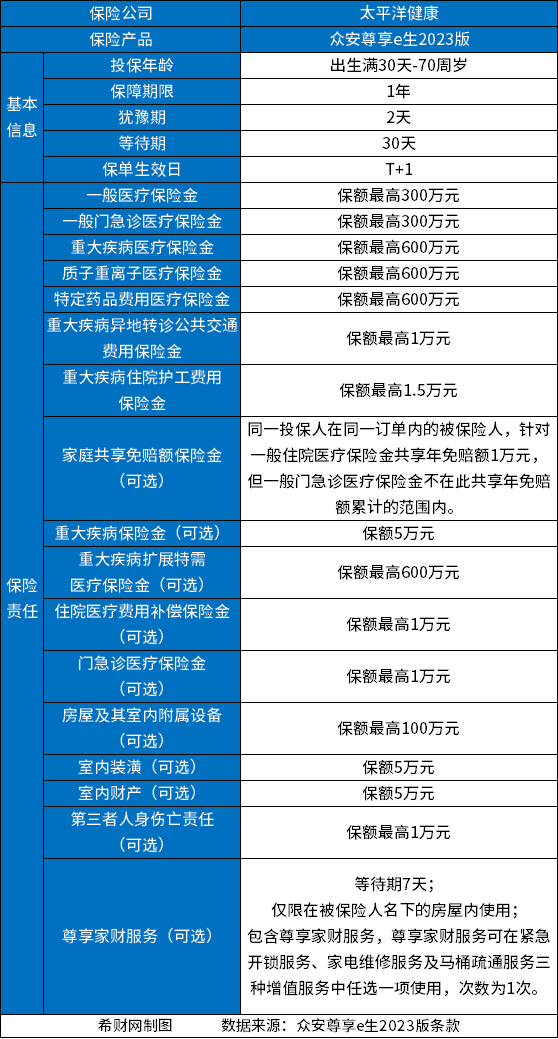
4.众安尊享e生2023版。
众安尊享e生2023版是众安保险公司的一款百万医疗险,保额较高,可选责任也有很多,而且还提供了多项附赠服务,包括医疗垫付服务、重疾绿通服务、肿瘤特药服务、海南国际特药服务、罕见病特药服务、术后家庭护理服务、图文咨询服务、视频问诊服务、癌症早筛服务、药惠购服务、重大疾病住院护工、质子重离子就医协助、尊享家财服务。


7.小神童超越版少儿综合意外险。
小神童超越版少儿综合意外险是平安保险公司的一款意外险产品,允许出生满30天-17周岁的人群投保,可保少儿常见意外,比如烧伤烫伤、误食异物、意外骨折等。有基础版、经典版和尊享版三个版本供消费者进行选择,主要可保障的内容包括:
(1)意外身故或伤残,三个版本的保额分别为20万、30万、50万;
(2)飞机意外身故或伤残,三个版本分别可额外赔付保额20万、20万、20万;
(3)意外医疗保险金(含门诊住院),可100%报销。其中,三个版本的烧烫伤意外医疗保险金限额分别为3万、6万、9万;误食异物导致的意外医疗限额分别为2.8万、5.5万、8万;其他意外医疗限额分别为2万、4万、6万;
(4)可选意外骨折/关节脱臼保险金,三个版本的保额分别为3000元、5000元、8000元。
8.平安小顽童2号少儿意外险。
平安小顽童2号少儿意外险是平安保险公司的一款意外险产品,允许出生满30天-17周岁的人群投保,有基础版、经典版和尊享版三个版本供消费者进行选择,主要可保障的内容包括:
(1)意外身故或伤残,三个版本的保额分别为20万、30万、50万;
(2)意外医疗(含门诊住院),可100%报销。三个版本的保额分别为2万、3万、5万;
(3)烧烫伤意外医疗(含门诊住院),可100%报销。三个版本的保额分别为1万、2万、3万;
(4)误食异物导致的意外医疗(可选),可100%报销。三个版本的保额分别为5000元、1.5万、2万;
(5)意外骨折/关节脱臼保险金(可选),三个版本的保额分别为2000元、3000元、5000元。
四:小额医疗险。
小孩子因为小病小痛而发生医疗费用的情况也是比较多的,而且这种情况下,百万医疗险的作用就不是很大了,那么投保一份小额医疗险就很适合,比如:
9.太平洋暖洋洋少儿住院保。
有无社保都能买,意外门诊住院和疾病住院都能报销,最高赔付100%,扩展意外住院自费药,有入门款、普通款、升级款三个版本供消费者进行选择,主要可保:
(1)意外身故或伤残,三个版本的保额分别为10万、15万、20万;
(2)意外门诊,可100%报销,三个版本的保额分别为1万、2万、5万;
(3)住院医疗,扣除免赔额(投保人时被保险人年龄为0-6周岁的,免赔额为300元,投保时被保险人年龄为7-17周岁的,免赔额为0)后可报销100%,但若未经医保报销,则报销比例为60%,三个版本的保额分别为1万、2万、5万。
10.华泰健康宝宝少儿门急诊保险。
华泰健康宝宝少儿门急诊保险允许出生满30天-17周岁的人群投保,门诊+住院+意外伤害全覆盖,意外医疗0免赔,有无社保均可买,主要可保:
(1)疾病门诊医疗,免赔额100元,每日限额500元,保额5000元。有社保版:社保统筹结算及扣除免赔额后,保障范围内剩余部分100%报销;无社保统筹结算,扣除每日100元免赔,保障范围内剩余部分60%报销。无社保版:扣除每日100元免赔后,保障范围内剩余部分100%报销;
(2)疾病住院医疗,保额1万。有社保版:社保统筹结算后,保障范围内剩余部分100%报销;无社保统筹结算,保障范围内按可赔付金额60%报销。无社保版:保障范围内按可赔付金额100%报销;
(3)意外医疗(门诊+住院),保额1万。有社保版:社保统筹结算后,保障范围内剩余部分100%报销;无社保统筹结算,保障范围内按可赔付金额60%报销。无社保版:保障范围内按可赔付金额100%报销;
(4)意外身故及伤残,保额20万;
(5)预防接种意外身故/伤残,保额10万;
(6)预防接种失效身故,保额10万;
(7)接种后医疗费用,可100%报销,保额2万;
(8)新冠肺炎身故伤残保险金,保额10万。
关于“儿童成长保险哪个比较好?分享2023儿童保险十大排行榜”就说到这里,希望对你有所帮助。
