慧馨安2022少儿重疾险靠谱吗?不妨从这4个方面找答案
慧馨安2022少儿重疾险是一款既可以作为消费型重疾险,也可以成为储蓄型重疾险的产品,不仅可以承保活泛,而且对于儿童高发的白血病、重症手足口等赔付220%倍保额,引起了不少父母的兴趣。但是区分产品的可靠性,主要的方法看:产品基础保障内容、疾病定义宽松程度、性价比、主要卖点四个方面,那么慧馨安2022少儿重疾险靠谱吗?感兴趣的家长不妨一起来看看。

方法一:看产品基础保障内容
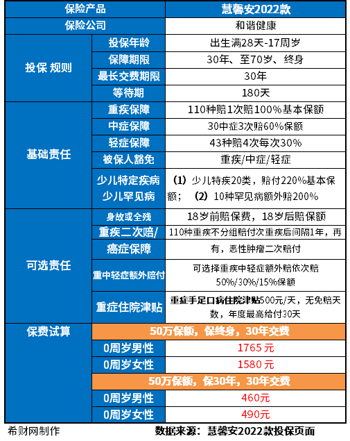
要判断儿童重疾险产品的可靠性,可以从产品基本内容来了解大概,包括投保规则、轻症、重疾、中症、少儿特疾、少儿罕见病保障种类,赔付比例来分析,看慧馨安2022少儿重疾险靠谱吗也是如此,我们以慧馨安2022款产品为例:

这款产品基础保障全面,少儿特疾赔付能赔付220%基本保额,中症赔付由于同类,赔60%保额,分为了附加责任丰富,且可以灵活选择:保30年、保70岁或者终身,满足了不同类型的家庭选择。
方法二:疾病定义宽松程度
识别儿童重疾险可靠的方法还有看产品的疾病定义,普通家长挑选的时候可能不清楚,除了28类重疾+3类轻症全行业一样之外,其他上百种疾病定义各家公司自行定义,而较为理想的高发轻症定义中,如果这样定义,理赔就更为宽松,分别是:
1、早期癌症和原位癌要各赔付一次,而不是二赔一;
2、冠状动脉搭桥术不要求首次实施手术,很多产品是要求的;
3、慢性肾功能障碍达到要求后90天能赔,而不是拖到180天。
以慧馨安2022少儿重疾险产品为例,首先对于早期癌症和原位癌符合理想定义,其次慢性肾功能障碍划分到中症赔付上,但是需要达到180天才可以赔付;最后对于冠状动脉搭桥术要求首次实施手术,还是较为严格的。
整体来说在疾病定义宽松程度,优坏参半。
方法三:看产品性价比
不少儿童重疾险保障责任基本相同的保险,但价格却有非常大的差距,虽然这不能直接决定产品的可靠性,但是确实是客户最有吸引力的地方。保险市场竞争白日化,上百家寿险为了自身利益在保费市场分一杯羹,自然是有保险公司愿意作出退让的;
关注产品保障本身,家长结合自身需求优中选优,价格也是参考产品可靠性的一个重要因素,看慧馨安2022少儿重疾险靠谱吗也是一样的,拿慧馨安2022款产品来说:

如果是保定期30年,不添加任何额外责任的基础上,慧馨安2022少儿重疾险的价格优势十分突出,对于工薪族父母特别有利。
方法四:看产品主要卖点
儿童重疾险产品市场十分内卷,前有大黄蜂7号、小淘气1号,后有青云卫2号、如果没有突出的卖点,很难吸引到加住注意,比如常见优势可以为比如可选责任丰富、价格好、保障活泛等,适应不同投保父母的需求,那么拿慧馨安2022少儿重疾险产品来说,主要的卖点整理的几点为:
1、承保灵活:满足不同人群需求,可以保30年、保70岁,甚至保障终身,按照父母个人保费支出能力来看;
2、满足高保额需求:买重疾险就是买保额,儿童重疾险也是一样,不少产品针对保额限制是50万,而这款产品4-17岁最高可投保80万;
3、少儿保障责任优:不仅提供了110种重疾+30种中症+43种轻症,多达183种疾病种类外,自带的20种少儿特定疾病,赔付220%基本保额,且不限年龄赔付;
4、保障责任丰富:投保人豁免、重症手足口病住院津贴、恶性肿瘤二次赔、重轻中症多次赔等都可以附加,保障责任丰富;
5、附加恶性肿瘤综合保障好: 恶性肿瘤赔付间隔最短仅需180天,赔付比例为120%,保障优于同类产品;
6、中症赔付出色:其他同类产品中症赔付50%保额,这样产品赔付60%保额;
7、价格上优势突出:基础自带保障上足够用,且无论选择保30年,保至70岁或终身,性价比都很不错,优于同类。
关于慧馨安2022少儿重疾险靠谱吗的内容分析就介绍到这里了,希望对大家有一定帮助。
