众安保险60岁的人交多少钱一年?可以保什么?
2023-03-06 16:05:36
fx358财富网
众安保险作为互联网保险公司,现在的品牌形象已经深入人心了,在众安保险平台的保险产品选择很多,提供不同的保障,成为了不少人的首选,有不少年轻人会为父母购买,比如投保其中的医疗
众安保险作为互联网保险公司,现在的品牌形象已经深入人心了,在众安保险平台的保险产品选择很多,提供不同的保障,成为了不少人的首选,有不少年轻人会为父母购买,比如投保其中的医疗险,我们来看下众安保险60岁的人交多少钱一年?可以保什么?

众安保险60岁的人交多少钱一年?
众安保险的种类不同,保费会有不同,如果是投保的众安百万医疗险,年龄不同的话,保费会存在差别,比如众安百万医疗险2023版,在60岁投保的话,选择的是必选保障,且首次投保,若是有医保的情况投保,保费是1533元一年,如果是没有医保的情况投保,保费会偏贵,需要5063元一年。
这款医疗险除了年交外,还可以月交,选择年交就是一次交清,防止按月交费的时候出现忘记交费,导致保障中断。续保的费率会有不同,毕竟这是一款非保证续保的医疗险,第二年续保的费率会依据实际情况变动,比如保险公司会依据被保险人的理赔情况和身体健康情况来进行调整。
那么,众安保险具体保的什么呢?
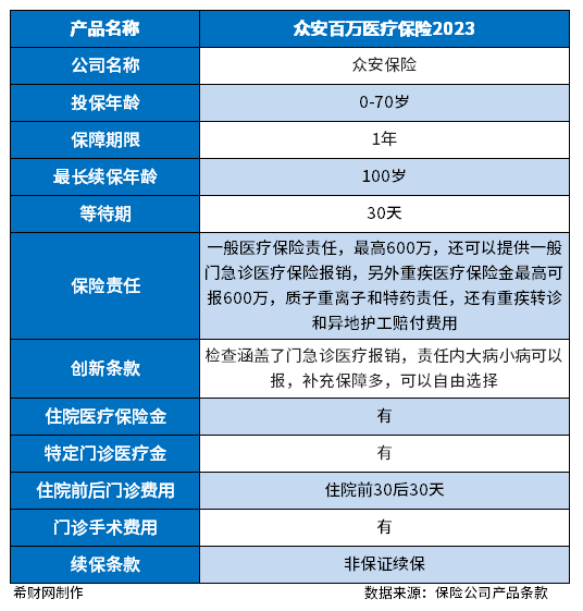
众安保险是一个保险公司名称,旗下有多款保险产品,我们具体来看下众安百万医疗2023版的保障内容,具体如下表:

从上述表格中可以看出这款产品的保障覆盖面广泛,保障额度高达有600万,除了一般医疗和重疾医疗报销外,可选保障内容有家庭共享免赔、重大疾病扩展特需医疗保障、住院医疗费用补偿、门急诊医疗,还加入了家财加油保,可以避免财产的损失。投保内容可以根据投保人是需求灵活选择,实现私人定制。
好了,关于众安保险60岁的人交多少钱一年?可以保什么?这个就介绍到这里了。
