和泰人寿光武7号怎么样?从保障内容、保费角度看
市场上重疾险选择产品很多,一款好的重疾险,不仅保障全面,同时又能满足消费者自己的需求,这类产品的判断以及了解,我们可以从保障内容、产品的特点以及保费来看,以和泰人寿重疾险为例,看看和泰人寿光武7号怎么样?

方法一:从产品的保险内容来看
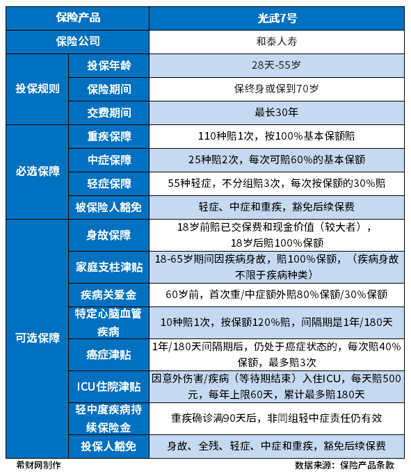
了解一款重疾险保险产品怎么样,先需要了解这款产品怎么样,比如投保规则、保障内容,我们来看下光武7号重疾险,保障内容具体如下表:

从上述表格中可以看出来,光武7号重疾险的核心保障全面,110种重疾+25种中症+55种轻症保障,有被保人豁免。同时提供了8种可选责任。
方法二:从产品的特点来看
重疾险是定额给付的险种,保障内容不同,赔付的金额会有不同,一款保险产品怎么样,可以结合其特点来看,比如光武7号重疾险,产品特色在于:
1、核心保障全面,可选责任丰富,提供了8大可选保障,投保人可以根据需求灵活搭配,实行个性化定制。
2、首创家庭支柱津贴保障,叠加这一保障,可以在65岁前,既能保身故又能保重疾。
3、轻症中症疾病持续保障,这一责任是在重疾确诊90天后,只要不是同组轻症中症责任仍有效,分组高达14组,赔付门槛更低。
4、重疾绿通服务范围广,可以享受专业导诊、专家门诊、住院手术加急和救护车费用补贴等。
方法三:从保费来看
一款重疾险的保费是大家关注的,毕竟是每年都需要掏钱出去的,以小博大,交的钱少,但是保障会更全,也是大家希望看到的,以光武7号为例,我们来看下这款产品的保费,具体如下表:

从上述表格中可以看出来,光武7号的保险保障,若是基础保障,不包含身故责任,保费还是相对便宜点,若增加一项癌症津贴或疾病关爱金,相对来说比包含身故的保障保费更便宜。因此投保这款重疾险更加注重的是保障,若后续需要身价保障,完全可以通过定期寿险来弥补,这样可以降低保费。
好了,关于和泰人寿光武7号怎么样?从保障内容、保费角度就介绍到这里了,希望对大家有所帮助。
