工银安盛重疾险可靠吗?从公司发展、保障内容和适合人群来看
重疾险是很多人用来抵御重疾大病风险的重要工具。因此,在选择重疾险进行投保时,消费者们也会经过重重考量,来判断一款重疾险是否可靠,是否值得购买。接下来就以工银安盛重疾险为例,从公司发展、保障内容和适合人群来看,工银安盛重疾险可靠吗?

一:从公司发展来看。
想要判断一款重疾险是不是可靠,首先还需要对其承保公司进行考量。因此,判断工银安盛重疾险可靠吗?就还需要先了解其承保公司,也就是工银安盛保险公司。
工银安盛保险公司全称为工银安盛保险有限公司,注册资本为125.05亿元,2012年7月经过中国保监会及工商行政管理机关批准后,工银安盛人寿保险有限公司由中国工商银行股份有限公司、安盛中国和中国五矿集团公司合资组建成立,属于正规的保险公司。
二:从保障内容来看。
无论是工银安盛重疾险,还是其他保险公司的重疾险,主要是可以对恶性肿瘤、严重脑出血后遗症等重疾大病进行保障,可以在被保险人罹患保险合同约定重疾大病且满足理赔条件后,直接赔付一笔保险金。
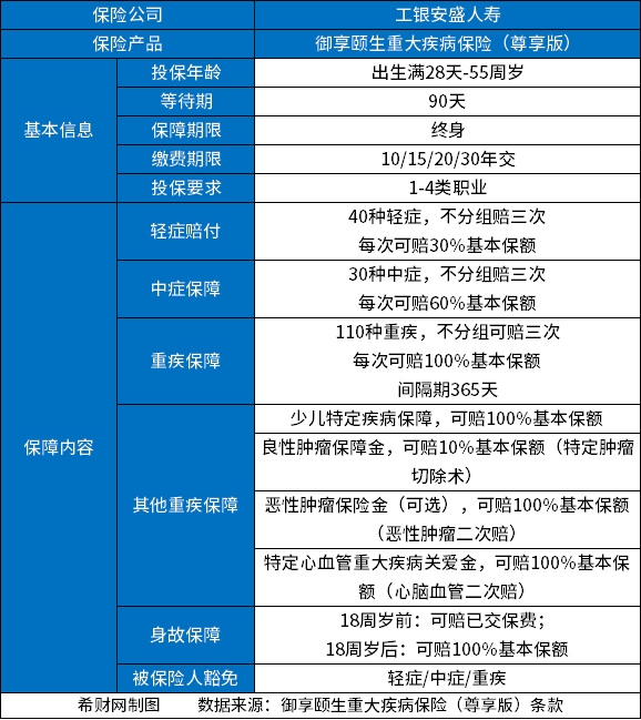
以工银安盛人寿御享颐生重大疾病保险(尊享版)为例,其保障内容如下:

可以保110种重疾,不分组赔3次,40种轻疾赔三次,赔付比例30%,中疾赔付60%,保30类,针对良性肿瘤赔10%,这个实用性比较强。
三:从适合人群来看。
重疾险虽然可以应对重疾大病风险,但也不是所有人都适合买,比如:
1.投保重疾险需要进行健康告知,因此更适合身体较为健康的人群投保。不过并不是只要生过病就一定不能买重疾险了,比如若是乳腺结节、小三阳之类的疾病,那么还是有除外承保、延期承保、加费承保、标准承保的可能的;
2.如果是保费预算不是很充足,想要加强重疾保障的人群,那么更适合投保消费型重疾险。其保费便宜,且保障力度也比较强。不过若是保障期间没有出险,那么保障到期后,消费型重疾险会失效,保险公司也不会返还任何费用;
3.如果是保费预算充足,看重返还责任的人群,那么可以考虑投保返还型重疾险,其提供了返还责任,被保险人保障期间未出险且平安生存至保障期满,则保险公司可返还一笔保险金。不过,返还型重疾险的保费相对来说是比较昂贵的,而且保障力度通常也没有消费型重疾险强;
4.如果保费预算充足,有储蓄需求,那么可以考虑投保储蓄型重疾险,虽然保费较为昂贵,但是现金价值相对来说比较高。
关于“工银安盛重疾险可靠吗?从公司发展、保障内容和适合人群来看”就说到这里,希望对你有所帮助。
