达尔文7号重疾险值得买吗?用这几个方法试试看
重疾险就是防止人患上大病后,康复几年里不能工作,直接理赔的这一大笔金钱可以用于康复疗养等,判断重疾险值得不值得买,方法主要在于基础保障及规则、产品卖点和性价比三个方面,我们从国联旗下的产品看看达尔文7号重疾险值得买吗。

方法一:从基础产品规则和内容看
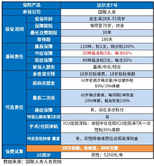
从产品图可以清楚了解到产品的保障信息,轻症、中症、重症等,以达尔文7号重疾险产品为例:

这款产品基础保障全面,提供了110种大病、35种中症、40种轻症疾病保障,覆盖了市场上常见的疾病种类。预算足,可以加量赔;针对癌症、心脑血管高发大病,可以实现二次赔。
方法二:看产品性价比优势
一款产品值得不值得买,特别是重疾险,就是在同样的情况和条件下,性价比优势突出不突出,看达尔文7号重疾险值得买吗也是适用的,可以视为是万能公式,以达尔文7号重疾险产品为例:
假设:我们以购买50万重疾险保额,保终身,分30年交费,不提供任何附加条款的基础上为例:
(1)国联人寿达尔文7号:男5250元、女4885元;
(2)超级玛丽7号:男5300元、女4935元;
(3)达尔文6号:男5515元、女5115元;
(4)超级玛丽7号暖男版(仅限于男性):男5060元。
从几个热门IP互联网重疾险对比来看,属于中上流水平的性价比,价格仅次于超级玛丽7号暖男版,不过适用人群更为广泛。
方法三:看产品卖点突出
保险产品是否值得买,产品卖点很重要,比如说价格突出、疾病定义暗送可以提升产品区分度,以达尔文7号重疾险来说:
1、性价比较好:对比同类产品,价格上区域中上流性价比;
2、重疾赔付优于同类产品:达尔文7号在重疾方面虽然只赔付一次,但是赔付过后保险合同是不会终止的,其他产品没有这类保障;
3、基础中症赔付比例较好:赔付保额60%,同类主流产品维持50%左右。
关于达尔文7号重疾险值得买吗的内容分析就介绍到这里了,希望对大家有一定帮助。
