中国人寿保险什么重疾险好?成人重疾险和少儿重疾险各有优势
2023-02-02 21:09:52
fx358财富网
中国人寿保险属于中央金融企业,为国有特大型金融保险企业公司,在市面上的知名度很高,很多消费者在产生投保需求时,都会对中国人寿保险的保险产品进行考虑,包括医疗险、重疾险、意
中国人寿保险属于中央金融企业,为国有特大型金融保险企业公司,在市面上的知名度很高,很多消费者在产生投保需求时,都会对中国人寿保险的保险产品进行考虑,包括医疗险、重疾险、意外险等,中国人寿保险都有经营。那么接下来我们就分享三款性价比高的重疾险产品,来看看中国人寿保险什么重疾险好?

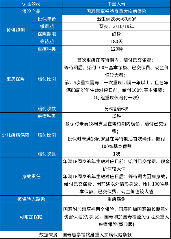
一:国寿惠享福终身重大疾病保险
国寿惠享福终身重大疾病保险允许出生满28天-60周岁的人群投保,覆盖人群相对来说较为广泛。而且其缴费期间可以自由选择,保费预算充足的可选择趸交,保费预算不足的可以选择期交,且期交时间越长,则每一期需要承担的缴费压力也就越低。不过国寿惠享福终身重大疾病保险的最长缴费期限只有19年,相对于其他最长缴费期限可选30年的重疾险来说,还是有些相形见绌。

国寿惠享福终身重大疾病保险属于一款多次赔付重疾险,主要可保重疾和少儿疾病,因此更适合想要加强重疾保障的人群投保。
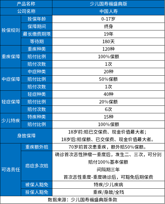
二:少儿国寿福盛典版
在中国人寿保险中的少儿重疾险中,少儿国寿福算是比较典型的,其版本众多,而且每一个版本的基本保障都是比较全面的,包括重疾、轻症、中症都有保障。此外以少儿国寿福盛典版为例,其可选责任也比较多,消费者可以按需搭配。但是少儿国寿福盛典版的最长缴费期限只有19年,跟市面上同类型的少儿重疾险相比还是比较短的。

在选择重疾险产品时,消费者主要还是应当以自身的实际保障需求和保费预算为准,可以多对比几款重疾险,选择最符合自己实际情况的,才能最大发挥重疾险的保障作用。
关于“中国人寿保险什么重疾险好?成人重疾险和少儿重疾险各有优势”就说到这里,希望对你有所帮助。
