瑞华青安卫重疾险条款是什么?一文介绍清楚
需要了解一款保险产品的保障内容,就先要了解这款产品的条款,通常条款内容包含了保障内容和不保的内容。以瑞华保险的一款重疾险为例,瑞华青安卫重疾险条款是什么?接下来一起来了解下吧。

一、从条款中看保险产品的保障内容
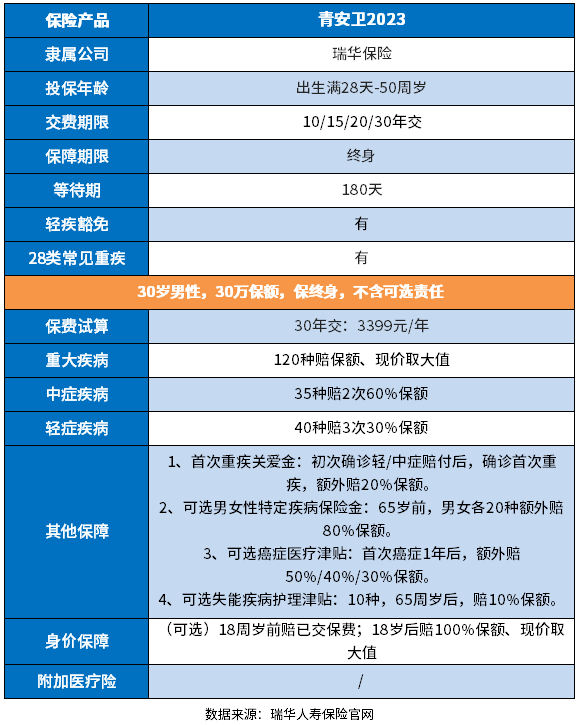
条款中会将保险产品的保障内容列明,也会将投保年龄、保障期、交费期等投保规则在条款中也会列明。比如瑞华青安卫重疾险,先通过一个表格具体来看下这款产品的保障内容:

由此可见这款产品的保障内容:
1、核心保障内容有:120种重疾赔1次,保额和现金价值取大进行赔付;35种中症赔2次,每次按保额的60%赔付;40种轻症赔3次,每次按保额的30%进行赔付。还还有一项重疾关爱金保障,在中症和轻症赔偿后,再发生重疾可以增加20%保额。特色在于重疾赔付后,轻中症只要保障次数还有,就可以再赔一次。
2、可选保障内容有:
(1)癌症津贴是在首次确诊1年后,仍处于癌症状态,可以获得首笔癌症津贴,按照保额的50%给付,连续3年,之后两次赔偿按照40%、30%保额给付。
(2)特定疾病保障是区分男性和女性,各20种特定重疾,65岁前确诊,可以额外赔偿保额的80%。
(3)失能疾病津贴是在65岁以后确诊10种特定重疾,每年赔偿保额的10%,最多给付10次。
(4)身故全残保险金是18岁前赔偿保费,18岁后赔偿保额和现金价值较大者。
二、从条款中看不保的内容
保险公司不保的内容是免责条款,从条款中会白纸黑字的列明,也就是保险公司不保的内容,以瑞华青安卫重疾险为例,这款产品免责内容有:
(1)投保人对被保险人的故意杀害、故意伤害;
(2)被保险人故意犯罪或者抗拒依法采取的刑事强制措施;
(3)被保险人故意自伤或自本附加合同成立或者本附加合同效力恢复之日起 2年内自杀,但被保险人自杀时为无民事行为能力人的除外;
(4)被保险人服用、吸食或注射毒品;
(5)被保险人酒后驾驶、无合法有效驾驶证驾驶,或驾驶无合法有效行驶证的机动车;
(6)被保险人感染艾滋病病毒或患艾滋病,因输血导致的除外;
(7)遗传性疾病,先天性畸形、变形或染色体异常;
(8)战争、军事冲突、暴乱或武装叛乱;
(9)核爆炸、核辐射或核污染。
好了,关于瑞华青安卫条款是什么?这个问题介绍到这里了,希望对大家有帮助。
