超20万亿大事件!深市主板与中小板4月6日正式合并!四大调整、七件规则同步实施
时间终于定了,深交所的主板跟中小板,将在4月6日正式实施两板合并!

数据显示,截至3月31日收盘,深市主板上市公司数量为468家,总市值达96614.14亿元;中小板上市公司数量为1004家,总市值达131489.53亿元。两板合并后,上市公司总数将达1472家,总市值达22.81万亿元,分别占深市的61.41%和69.06%。
一图看懂深交所主板与中小板合并要点


两板合并在即
3月31日,深交所公告称,日前经中国证监会同意,深交所发布两板合并业务通知及相关规则,明确合并实施后的相关安排,于4月6日正式实施两板合并。
据了解,今年2月5日,经中国证监会批准,深交所启动合并主板与中小板相关准备工作。在中国证监会统筹指导下,深交所与市场各方一道,按照“两个统一、四个不变”的总体思路开展各项工作,组织整合相关业务规则和监管运行模式,推动完成相关指数及基金产品适应性调整,顺利实施技术系统改造,平稳推进发行上市安排,各项准备工作均已就绪。
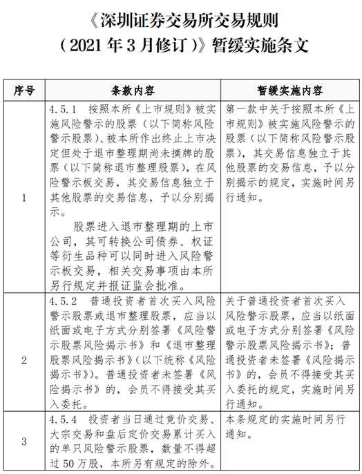
深交所称,在两板合并业务规则整合过程中,对交易规则、融资融券交易实施细则、高送转指引等7件规则进行了适应性修订,并废止《关于在部分保荐机构试行持续督导专员制度的通知》等2件通知,主要涉及删除中小板相关表述、统一高送转定义、调整相关交易指标计算基准指数、取消持续督导专员制度等。上述调整安排于4月6日两板合并实施时生效。
深交所表示,两板合并是资本市场全面深化改革的一项重要举措,对于完善市场功能、夯实市场基础、提升市场活力和韧性、促进资本要素市场化配置、更好服务国家战略发展全局具有重要意义。深交所将抓实抓细改革落地各项工作,持续完善以主板、创业板为主体的市场格局,发挥深市市场功能,更好服务不同发展阶段、不同类型的企业高质量发展,建设优质创新资本中心和世界一流交易所。
7件规则进行适应性修订
在两板合并业务规则整合过程中,深交所对交易规则、融资融券交易实施细则、高送转指引等7件规则进行了适应性修订,并废止《关于在部分保荐机构试行持续督导专员制度的通知》等2件通知,主要涉及删除中小板相关表述、统一高送转定义、调整相关交易指标计算基准指数、取消持续督导专员制度等。上述调整安排于4月6日两板合并实施时生效。

根据修改《深圳证券交易所交易规则》的通知,深交所对《深圳证券交易所交易规则(2020年12月修订)》中涉及中小板的条款进行了修改:


一、将第4.5.5条第一款修改为:“本所对风险警示股票、退市整理股票交易实行价格涨跌幅限制。主板风险警示股票价格涨跌幅限制比例为5%,退市整理股票价格涨跌幅限制比例为10%。创业板风险警示股票、退市整理股票价格涨跌幅限制比例为20%。”
第5.4.1条第三款修改为:“主板A股股票、创业板股票、B股股票、封闭式基金的对应分类指数分别是本所编制的深证A股指数、创业板综合指数、深证B股指数和深证基金指数。”
根据通知,深交所现发布《深圳证券交易所交易规则(2021年3月修订)》,自2021年4月6日起施行。


考虑到市场及会员业务技术准备情况,《深圳证券交易所交易规则(2021年3月修订)》中此前暂未实施的部分内容继续暂缓实施,具体实施时间由深交所另行通知。
高比例送转股份修订对照表:

证券代码、指数、行情展示怎么调整?
关于主板与中小板合并后证券代码等问题如何变化,深交所也进一步明确。深交所提醒以下事项同样在4月6日起施行:

第一,关于证券类别。原中小板上市公司的证券类别变更为“主板A股”,证券代码和证券简称保持不变。在原中小板申请上市的企业已提交的发行申请文件的“中小板”字样视同为“主板”。
第二,关于证券代码区间。原中小板“002001-004999”证券代码区间由主板使用,主板A股代码区间调整为“000001-004999”。深交所2019年1月11日发布的《关于中小企业板启用“003000-004999”证券代码区间的通知》(深证会〔2019〕21号)废止。
第三,关于指数调整。根据深交所与深圳证券信息有限公司2021年2月5日发布的《关于调整中小板指等指数名称的公告》的安排,原中小板指数、中小板综合指数、中小板300指数等指数的名称调整自合并正式实施日起生效。
据了解,中小板指数产品不多,2021年1月底,全市场只有5条指数有产品跟踪,跟踪基金产品12只。这些指数调整安排不会对指数编制方法作实质性变更,不会导致跟踪相关指数的基金产品投资标的调整。
第四,关于行情展示。深交所表示,请各相关单位在技术系统的交易、行情展示等前端界面不再设置中小板股票专区,并按照2021年3月12日发布的《关于做好两板合并指数行情展示调整工作的通知》要求,做好行情展示调整工作。
深市主板中小板合并,影响几何
1、深交所主板跟中小板合并不意味着全市场注册制很快实施。
目前科创板、创业板试点注册制已取得较好效果,但试点的时间不长,相关制度安排尚未经理完整市场周期和监管闭环的检验,有些制度还需要不断磨合和优化。因此在全市场推行股票发行注册制不能过于理想化,也不能急于求成。
此次合并,主要解决深市主板与中小板趋同问题,立足于厘清不同板块的功能定位,构建结构更简洁、特色更鲜明、定位更清晰的多层次市场体系。
2、中小板并入主板后资本市场服务中小企业的功能不断增强。
主板跟中小板合并后,发行上市条件、投资者适当性要求等保持不变。深交所将形成以主板、创业板为主体的市场格局,为处在不同发展阶段的中小企业提供融资服务。
深市主板重点支持相对成熟的企业融资发展,创业板主要服务成长型创新创业企业。深交所还将采取再融资和并购重组市场后改革、丰富产品体系、优化改进服务等措施支持中小企业做优做强。
3、合并后恢复深市主板上市功能,不会导致市场扩容。
深交所主板与中小板合并的思路是,统一业务规则,统一运行监管模式,保持发行上市条件不变,投资者门槛不变,交易机制不变,证券代码及简称不变。
合并后主板仍然实行核准制,没有降低上市门槛,也没有新增上市通道,不会直接导致市场短期内加速扩容。
4、合并不会影响两板块估值。
两板块合并不会改变投资者门槛和交易机制,对投资者的交易方式和交易习惯不会产生直接影响。因此,在基本面没有明显改变的情况下,股票之间的流动性和估值水平不会有大的变化。
武汉科技大学金融证券研究所所长董登新表示,深交所启动合并主板与中小板是好事情,顺应了市场发展规律。合并后,深交所将形成以主板、创业板为主体的市场格局,为处在不同发展阶段、不同特征的企业提供全生命周期的融资服务,为包括中小企业在内的不同类型企业提供融资平台,对中小企业的服务功能实际上在不断增强,进一步提高资本市场服务实体经济能力。
董登新也表示,深交所主板与中小板合并不意味着全市场注册制很快实施,两者没有必然联系,股票发行注册制改革是一项系统工程,要循序渐进地推进。在全市场推行股票发行注册制不能过于理想化,也不能急于求成。目前从总体看,注册制在科创板、创业板的试点经受住了市场的检验,但还需要进一步评估,之后再在全市场稳妥推进注册制。两板合并后深市主板仍然实行核准制,既没有降低上市门槛,也没有新增上市通道,不会导致市场扩容。证监会也会把好市场“入口关”,协调好一二级市场的关系,科学把握投融资平衡,市场不用过于担忧。
