增额终身寿险前十名盘点,回本快未来收益高牛逼哄哄都在这!
作为老百姓,靠谱的投资理财渠道少,只能接受虽然收益低但安全的存款方式。现在安全金融工具有三种:50万内银行存款,国债,保险。相对银行存款,国债,保险的收益稳定性更强!尤其是终额寿险产品,提前锁定利率,活的越久,现金价值和保额越高,那么,增额终身寿险前十名有哪些?今日为大家好好介绍一下。

其实严格意义上来说,理财保险市场上根本就没有增额终身寿险前十名一说,也没有行业公认的终额寿险的排名,毕竟投保的个人需求不同,对产品侧重点不同,导致比较维度不同,结果不一样,这里告诉简单介绍几类看终额寿排名的方法,希望对你选择适合的产品有帮助。
方法一:从投保门槛低的角度看
市场上理财保险投保门槛相对比较高,少的期交动辄5000元起,多则10000元/每年起,让很多人无从下手,投保门槛比较低,就更适合工薪族,产品比较好的增额寿产品有:
1、增多多3号(泰山版):这款产品的投保门槛很低,主要体现在期交价格上,1000元就能入手,且投保年龄范围广,支持1-6类人群可以买;且还能附加金多多万能账户保底账户,实现二次增值,30岁时趸交10万,60岁IRR都能超过3.46%,相对还可以;

2、和泰人寿鑫享福:这款终身终额寿险投保年龄较为广泛,0-70岁可以投保,保障终身,年缴1000元起保,终身按照3.5%复利,提供了第二投保人,6项增值服务,属于大公司产品,有品牌溢价感的可以选择购买;
方法二:从资金回笼速度上看
3、弘康人寿弘运连连:要说增额终身寿险前十名,弘运连连表现特别好,也是1000元就能上车,保单权益丰富支持加减保、提供专业信托服务管理资产、额外保障航空意外等,最值得一提的回本速度相当快,趸交3年就回本了,3年和5年交,5年就回本了,回本速度也是一绝,对比同类产品优秀,详见:

4、弘康金玉满堂典藏版终身寿险:回本速度还是可以的,主流产品当前比较好的产品趸交或三年交,第四年或第五年回本;五年交费第五年回本,十年交费第十年回本,这款产品选择趸交:第五年现金价值超过保费,还可以。
方法三:从对接养老社区看
跻身于增额终身寿险前十名,就是要满足各类人群需求,包罗万象的,终额寿本身本质就是作为养老规划或者补充教育金使用的,如果是体面养老,对接养老社区也成为了不少中资产以上的老人选择的对象。可以考虑的产品有:
5、鑫相伴(尊享版):每年按照3.5%复利增值,达到一定保费,可以入住太保高端养老社区,并且免交养老社区入住押金;
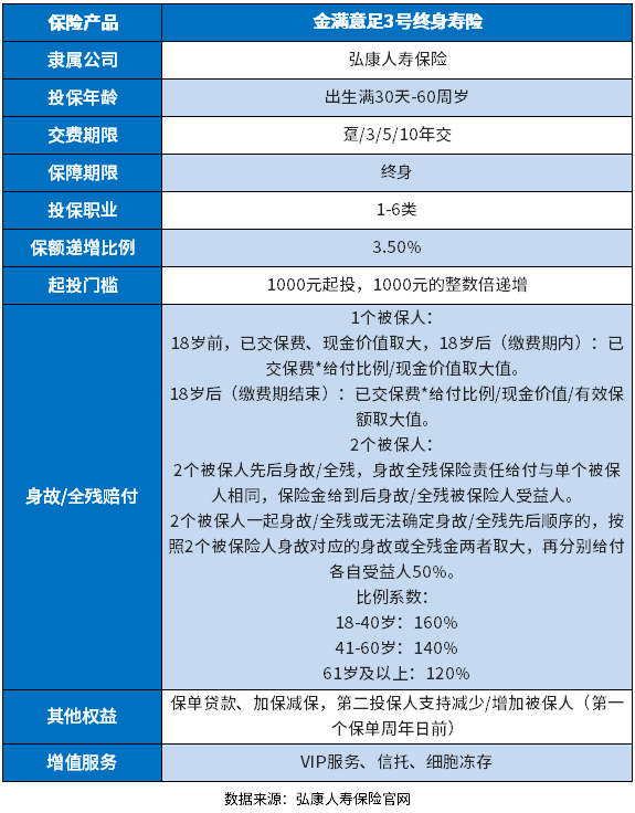
6、弘康人寿金满意足3号:金满意足3号跻身于增额终身寿险前十名,是有2大特点,第一是投保门槛低,1000元就能买,且保单权益丰富多彩,覆盖了支持加减保、支持双被保人,第二投保人、更换投保人和隔代投保、对接养老社区等,详见:

方法四:可附加万能账户
终身寿本身就是具备理财形式,市场上主流产品是通过3.5%保额复利,但是附加了万能账户后,能进行二次增值,相对未来收益更高。
7、岁享金生:这款产品通过3.5%保额复利,可以附加金银花万能账户保底利率为3%,是目前行业较高水平,最新结算利率是5%;
方法五:从未来收益的情况上看:
8、富德生命人寿康乾3号·瑞祥人生:能跻身于增额终身寿险前十名,康乾3号·瑞祥人生特点在于回本快,趸交4年回本;其次是投保门槛低,2000元起投,70岁以内人群都能买;最后是趸交的收益,保单利益水平市场罕见。能达到3.499%,详见和同类产品对比:

5年交,预期收益率也可以:

9、中邮年年好邮保一生c款:虽然这款产品是年缴1万元门槛起,复利增值是每年3.3%递进,但是5年交的情况下,对比短期缴费(趸交、3年交、5年交)综合未来收益率比较好的康乾3号瑞祥人生,一点也不逊色,详见:

10、弘康人寿乐满满3号终身寿险:年交2万,交3年,0岁投保来看,第26岁时现金价值达到134310元,折合单利4.76%,到了第60年时,现金价值达到432592元,折合单利就是10.34%,预期收益相对还行。
关于增额终身寿险前十名盘点的内容分析就介绍到这里了,对于保险排名,要结合自身需求来看,先梳理好自身的经济状况、保单特点看,才能选择好的产品。
