建信金管家(臻享版)终身寿险(万能型)怎么样?从基本信息和收益来看
终身寿险万能型,除了可保身故或全残之外,还有万能账户,投保人/被保险人可以将闲置资金、保险金放入万能账户中进行复利增值,从而获得更多的收益。一般来说,想要知道一款终身寿险万能型怎么样,通常可以从基本信息和收益来看。接下来就以建信金管家(臻享版)终身寿险(万能型)为例,从以上两个方面来说一说建信金管家(臻享版)终身寿险(万能型)怎么样?

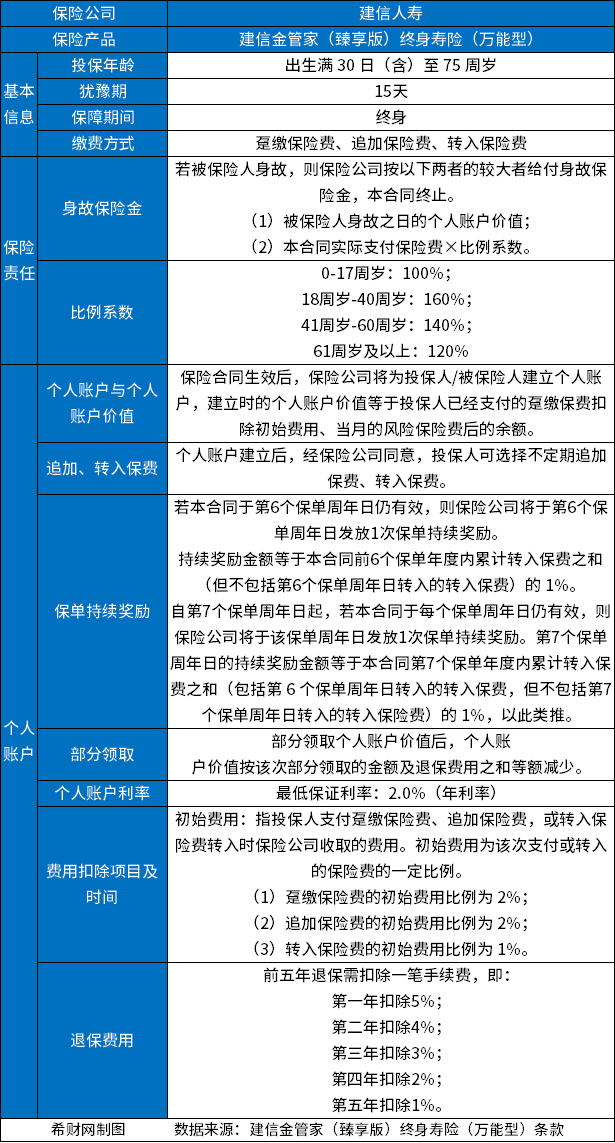
一:从基本信息来看。
想要知道一款保险产品怎么样,其次还可以从它的基本信息来看,能够让消费者初步了解该产品的投保规则、保险责任等。以建信金管家(臻享版)终身寿险(万能型)为例,其主要可保身故,具体如下:

二:从收益来看。
终身寿险万能型的保底利率一般为1.75%-3%,而其实际结算利率则通常可达4%-6%。一般来说,利率越高,则保单持有人可以获得的收益越高。那么,从收益来看,建信金管家(臻享版)终身寿险(万能型)怎么样呢?
以30周岁男性投保建信金管家(臻享版)终身寿险(万能型),选择趸交保费10万元保终身为例,假设其没有追加保险费、没有转入保险费、没有部分领取,则可以获得的收益如下表:

需要注意的是:
1.上表所列相关数据均以假设的结算利率进行计算,低档结算利率为最低保证利率2.0%,中档结算利率为4.2%,高档结算利率为5.5%。
2.结算利率假设并非保单确定值,实际结算利率可能高于或低于中档或高档结算利率假设。
3. 现金价值等于个人账户价值扣除退保费用后的余额。
4.该利益演示基于保险公司的精算及其他假设,不代表保险公司的历史经营业绩,也不代表对保险公司未来经营业绩的预期,最低保证利率之上的投资收益是不确定的,实际保单账户利益可能低于中、高档利益演示水平。
关于“建信金管家(臻享版)终身寿险(万能型)怎么样?从基本信息和收益来看”就说到这里,希望对你有所帮助。
