哪种保险性价比高?附国内重疾险排名
作为保障未来疾病风险的产品,重疾险是为投保客户提供针对严重疾病后带来的严重收入工作损失、康复营养费、生活开支的保障。而随着当代人健康意识的提高、医疗费用的不断上涨等因素,越来越多的人开始关注和购买重疾险。但是市场上产品多如牛毛,让人挑的眼花缭乱,不少人都咨询过关于国内重疾险排名,那么哪种保险性价比高呢?今日通过不同的维度和需求为大家扒一扒。

重疾险产品种类复杂,提起国内重疾险排名其实没有绝对,涉及的方方面面太多了,通过险种类型划分,其实重疾险可以分为消费型、储蓄型和返还型三大类,我们就从这三大类别为例,看看与同类产品对比哪种保险性价比高。
一、从消费型角度来看
消费型重疾险就是指保障一大段时间,主要针对退休之前的保障,作为家庭经济支柱如果想买重疾险,预算又有限的,就可以考虑消费型重疾险,价格较便宜,保障也较全面。对于刚步入社会的年轻人、事业处于成长期的人群、有房贷的人群,如果有购买重疾险的需求,那么消费型重疾险是首要选择,这样做也能减轻一定的经济压力。可以关注的产品有:
1、国富人生无忧人生2022款:
提起哪种保险性价比高,无忧人生2022款绝对值得一提,这款保障基础,击破行业底价的重疾险,保障100种重大疾病,确诊可赔100%保额。可以满足高保额需求,最高买到90万,轻症和中症、60岁前额外赔、癌症2次赔等是可选项目,依据自身需求来选择。保障内容如下:

跻身于国内重疾险排名,是因为价格上简直逆天了,如果不附加任何保障,30岁男女投保,买50万保70岁分30年交,每年只要2000多。详见保障责任:

二、从储蓄型角度来看
储蓄型角度来看,就是指保障终身的产品,退保有一定现金价值,简单来说就是,你生病了,赔钱,如果你没有生病,退保有一定现金价值,可以关注的产品有:
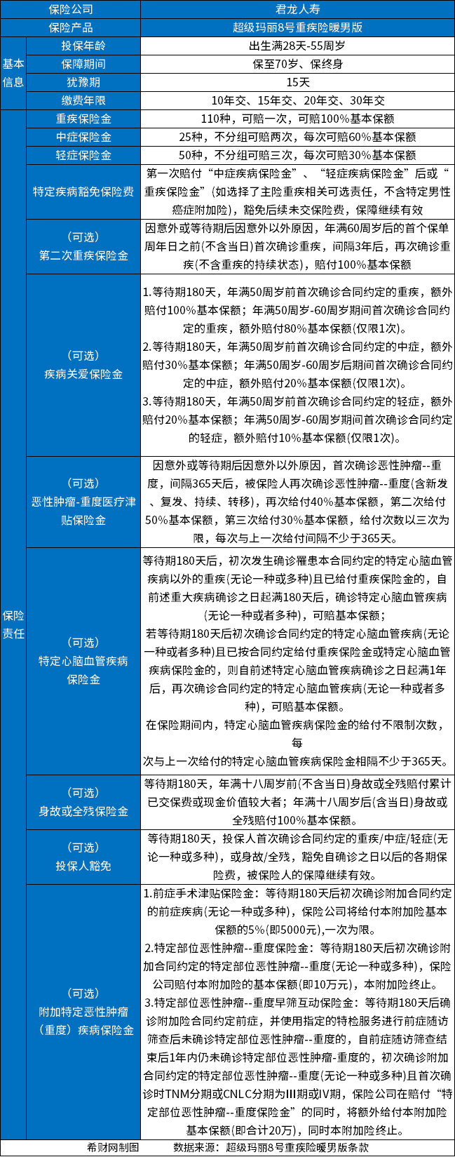
2、超级玛丽8号重疾险:
基础保障全面,产品整体的性价比也很高。轻症定义宽松,原位癌、早期癌症、慢性肾功能障碍,对比同类产品理赔门槛更低,而且附加60岁前额外赔后,叠加赔付优势突出,详见保障内容:

三、从返本型角度来看
其实对于收入稳定且较高,并且对保费投入没有太多要求、且想要强制储蓄的人群来说,返本型重疾险也可以考虑。从多个角度来看哪种保险性价比高,可以关注的产品有:
3、平安人寿守护百分百全能
要跻身于国内重疾险排名,守护百分百全能作为一款高性价的返还型重疾险,保障责任和具备以下特点:
保障责任:

具备特点:
(1)返还时间早:这款产品最快40岁返还保费,返还以后保障继续有效;
(2)基础保障不缺失:保轻疾、中疾、重疾和身故责任。
(3)医疗险组合强大:其实要想保障无缝衔接,最后的是和医疗险一起投保,这款产品可以附加优享人生医疗小额,保证续保5年,额度1万,可以报销门诊费用和住院费用,可以报销自费药,针对小疾病住院就能报,其次可以附加平安长相安保证续保20年,理赔方便,重疾险和医疗险无缝衔接。
关于国内重疾险排名,哪种保险性价比高的内容分析就介绍到这里了,希望对大家有一定帮助。
