重疾险产品介绍,2023哪个重疾险性价比高?
重疾险一般可以分为消费型重疾险、储蓄型重疾险和返还型重疾险。那么,这三种重疾险哪个性价比高呢?接下来就分别举例进行重疾险产品介绍,看看2023哪个重疾险性价比高?

一:消费型重疾险。
比如:超级玛丽8号重疾险暖男版。
消费型重疾险的保费一般比较便宜,而且保障力度相对来说也会更强一些。因此很适合保费预算不是很充足,单纯想要拥有不错的重疾保障的人群投保。以超级玛丽8号重疾险暖男版为例,其可以选择保至70岁或保终身,保险责任丰富,而且保费也很便宜,例如0岁人群投保,选择交30年保终身,保额30万,则每年保费最低只需要1146元。接下来看一下超级玛丽8号暖男版重疾险产品介绍:

不过,消费型重疾险的现金价值是比较低的,虽然前期会增长,但是在被保险人80岁左右,现金价值就会开始下降,直至归零。以30岁男性投保超级玛丽8号重疾险暖男版,选择交30年保终身,保额30万,不附加其他保险责任,每年需要缴纳保费3036元为例,其现金价值表如下:

二:储蓄型重疾险。
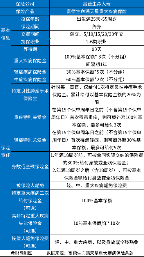
比如:富德生命满天星重大疾病保险。
储蓄型重疾险的保费相对来说会更加昂贵一些,不过其现金价值会不断增长,因此比较适合保费预算充足、有强制储蓄需求的人群投保。那么,2023哪个重疾险性价比高?以富德生命满天星重大疾病保险为例,其可保终身,其保险责任也还不错,具体如下表:

那么,富德生命满天星重大疾病保险的现金价值情况如何呢?假设0岁男孩投保,选择交30年保终身,保额30万,首年缴费1920元,则其现金价值表如下:

可以看出,作为储蓄型重疾险的富德生命满天星重大疾病保险现金价值还是比较高的,不过也还要等到保单第38年时才回本,后期现金价值也会一直增长。
三:返还型重疾险。
比如:平安守护百分百全能。
返还型重疾险其实属于储蓄型重疾险的一种,现金价值会逐年增长,但是返还后会开始下降。一般来说,返还型重疾险更适合保费预算充足,且看重返还责任的人群投保。
以平安守护百分百全能为例,其就属于平安守护百分百全能,主要可保40种轻症、20种中症、120种重疾、满期保险金(若被保险人平安生存至约定年龄,则可返还100%已交保费),以及多项可选责任,能够满足不用消费者的保障需求。
关于“重疾险产品介绍,2023哪个重疾险性价比高?”就说到这里,希望对你有所帮助。
