泰康百万医疗险价格表 通过两款产品进行分析
2023-05-08 11:13:50
fx358财富网
泰康百万医疗险,它是由泰康在线承保的一款保险产品,这款产品不限社保,还有绿通服务。那泰康百万医疗险保费是多少呢?这是多为大家关注的问题,一款百万医疗险一年的保费是多少,和被
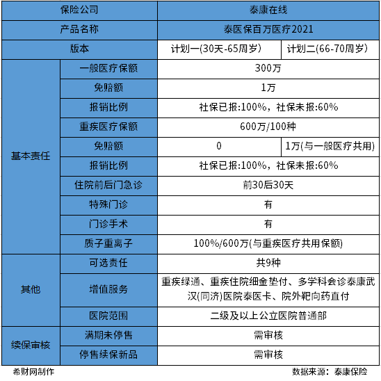
泰康百万医疗险,它是由泰康在线承保的一款保险产品,这款产品不限社保,还有绿通服务。那泰康百万医疗险保费是多少呢?这是多为大家关注的问题,一款百万医疗险一年的保费是多少,和被保人的年龄大小,有无社保有关。那我们通过泰康的两款产品,一起来看看泰康百万医疗险价格表。

1、泰康元保百万医疗险2022版
我们先来认识一下泰康元保百万医疗险2022版,看看它的投保条件和保障内容:




我们可以看到0岁是交的保费为775元/年,30岁只要298元/年,到了70岁,保费就需要2935/年。可见投保要趁早啊!
关于泰康百万医疗险价格表这个问题,我们就通过泰康的两款产品分析到这啦,希望对您有所帮助。
