少儿保险购买险种排名盘点,分享便宜又实用的少儿重疾险排名
孩子就是父母心中的朱砂痣,特别重要,因此很多家长早早就为孩子搭配好了保险保障,不过市场上的产品太多了,很多父母都搞不清楚少儿保险购买险种排名情况是怎么样的。在最为重要的儿童重疾险中,由于产品五花八门,挑选也特别困难,很多家长都问过便宜又实用的少儿重疾险排名,今日就为大家整理一下。

其实在保险产品中挑选中,不存在什么少儿重疾险排名的,毕竟个人需求不同选择也不一样,但是符合大众工薪族而言,要选择性价比高的又实用的,可以参考以下方法。
一、少儿保险购买险种排名盘点
1、儿童意外险:孩子面对“危险”没什么概念,加上好奇心强,喜欢用手、嘴去“探索”世界,发生摔伤、骨折等,所以意外险有必要给儿童配置一份。
2、百万医疗险:主要是解决大病带来的高额医疗费支出,一般有费用垫付、外购药报销、就医绿色通道、质子重离子等使用的服务。尤其是外购药报销,这一点非常实用;
3、儿童重疾险:解决父母照顾孩子的工作损失费用,孩子康复费、术后营养费等;
其实谈起少儿重疾险排名,没有官方答案,不过很多家长为孩子买保险,都是工薪层,可以考虑便宜又是在的儿童重疾险,可以考虑:
二、购买方法:从便宜又实在的角度看
1、慧馨安2022款:保30年的话,价格超级实在,400块钱多撬动50万保额,0岁孩子投保,且少儿特疾好,不限年龄赔付;

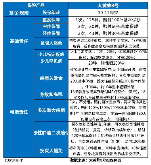
2、大黄蜂8号重疾险:选择长期保障优势突出,保70岁和终身都可以选择,基础保障好,重疾前30年投保额外赔付,可附加疾病额外赔付,详见保障内容:

3、小淘气1号:选择保障保障终身的话,含3种高发少儿特定疾病:白血病、脑癌、重症手足口病,还可以2.2倍赔付,且保障不限年龄,保障优于同类产品。
关于少儿保险购买险种排名盘点,分享便宜又实用的少儿重疾险排名的内容分析就介绍到这里了,希望对大家有一定帮助。
