45岁有没有必要购买终身寿险呢?买什么终身寿险好?
终身寿险主要可保身故或全残,主要可分为定额终身寿险和增额终身寿险。其中,定额终身寿险的保额保持不变,保费相对来说较为便宜。增额终身寿险的保额会逐年增长,现金价值较高,保费相对来说也比较昂贵。那么,45岁有没有必要购买终身寿险呢?买什么终身寿险好?近期有购买终身寿险需求的消费者可以参考一下。

45岁有没有必要购买终身寿险呢?
45岁人群是否有必要购买终身寿险,一般可以从保障需求、保费和收益来看,具体如下:
一:从保障需求来看。
终身寿险主要是保身故或全残,缺少疾病、意外等保障。因此,一般建议45人群优先配置重疾险、医疗险等健康险后,若还有身故保障需求且手中还有闲钱,那么再购买终身寿险会比较好。值得一提的是,终身寿险还有定向传承的功能,而如果是增额终身寿险,则还有保值增值、灵活领取的功能,适合有相应保障需求的人群投保。
二:从保费来看。
终身寿险的保费一般是比较昂贵的,因此更建议保费预算充足的人群投保。如果的确有投保需求,但是保费预算紧张,那么可以考虑优先投保定额终身寿险,保费比增额终身寿险更加便宜。
三:从收益来看。
定额终身寿险的保额保持不变,收益不高。而增额终身寿险的保额则会按照保险合同约定利率(3.5%-3.8%)逐年增长,现金价值也会随着保额的增长而增长,后期收益很高。
45岁买什么终身寿险好?
一:保费便宜的终身寿险。
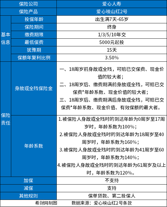
比如:爱心映山红2号终身寿险,起投金额仅为5000元,大多数人群都能承担得起,其具体保障内容如下:

二:收益高的终身寿险。
比如康乾3号·瑞祥人生终身寿险,属于增额终身寿险,收益较高。以康乾3号·瑞祥人生终身寿险为例,假设是30岁男性投保,选择交3年保终身,年交保费2000元,则其收益如下表:

关于“45岁有没有必要购买终身寿险呢?买什么终身寿险好?”就说到这里,希望对你有所帮助。
