太平金添禧年金保险怎么样?能领多少年金?条款详解+产品优势
太平金添禧年金保险怎么样?能领多少年金?条款详解+产品优势。太平人寿最新推出的太平金添禧年金保险是一款中期年金产品,最高支持70周岁投保,三金给付,年金收益稳健。
太平人寿最新推出的太平金添禧年金保险是一款中期年金产品,最高支持70周岁投保,三金给付机制,年金收益稳健。
一、太平金添禧年金保险保什么?条款详解:
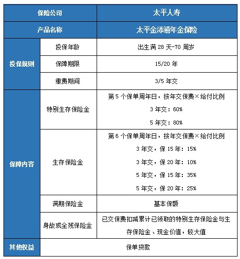
投保年龄:满28天-70周岁
保障期间:保15/20年
缴费方式:3/5年交

特别生存保险金:
如果被保险人在第5个保险单周年日零时生存,保险公司按合同的年交保险费与特别生存保险金给付比例的乘积给付生存保险金。
给付比例:
3年交:60%
5年交:80%
生存保险金:
自合同的第6个保险单周年日零时起至合同期满日之前(不含合同期满日),如果被保险人在此期间内的每个保险单周年日零时生存,保险公司按合同的年交保险费与生存保险金给付比例的乘积给付生存保险金。
给付比例:
3年交,保15年:15%
3年交,保20年:10%
5年交,保15年:35%
5年交,保20年:25%
满期保险金:
如果被保险人在合同期满日零时生存,保险公司按合同期满时的基本保险金额给付满期保险金,同时合同终止。
身故或全残保险金:
如果被保险人身故或全残,保险公司按被保险人身故或全残时以下两项金额中的较大者给付身故或全残保险金,同时合同终止。
(1)已交保险费扣减累计已领取的特别生存保险金与生存保险金;
(2)合同的现金价值。
二、太平金添禧年金保险怎么样?产品优势有哪些?
1、保障全面
太平金添禧年金保险这款产品提供了特别生存保险金、生存保险金、满期保险金、身故或全残保险金等保障,三金给付+身故保障,收益稳健。
2、投保灵活
太平金添禧年金保险这款产品提供了3年交和5年交两种缴费方式,还可选保障15年和保障20年两种保障期限,投保人可以按需灵活投保。
3、承保范围广
太平金添禧年金保险支持出生满28天到70周岁人群投保,老少皆宜,对老年人友好。
4、保单贷款
太平金添禧年金保险这款产品支持保单贷款权益,保险期间,遇到资金周转困难时,可以向保险公司申请保单贷款,暂时缓解资金周转困难问题。
三、太平金添禧年金保险能领多少年金?值得买吗?
若在保障期间一直安康,则最多能够领取到80%年交保费+25%年交保费×14+100%基本保额的年金,即累计最高可领取430%年交保费+100%基本保额的年金。
总的来说,太平金添禧年金保险的缴费速度快,年金领取速度也很快,作为一款中期理财年金,年金保障丰富,给付力度也很不错,非常适合用作教育金、婚假金、创业金等中期资金储备投保,像临退休人员也可以用来储备和补充养老金。
如果您对“太平金添禧年金保险”感兴趣,想要获得专属投保方案,或者想要了解其他产品,都可以在本页面点击“立即咨询”,在线留下您的联系方式,会有客服小姐姐为您提供免费咨询服务!
