国寿相伴福重疾险(尊享版)怎么样?从这些方面来看
中国人寿是保险行业的龙头老大,无论是从综合实力方面来看,还是从大众口碑来看,都是深入人心的,旗下多款产品成为了保险市场的经典,尤其是重疾险产品。那么人日常怎么看一款重疾险怎么样呢?常见方法就是看保障内容和产品特色,那我们来看下旗下的一款产品,国寿相伴福重疾险(尊享版)怎么样?

方法一:从保险产品的内容本身来看
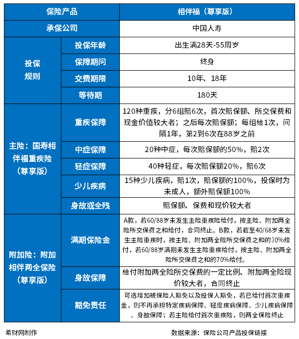
了解保险产品怎么样,离不开保险产品的具体内容,以国寿相伴福重疾险(尊享版)为例,先看下保障图:

从上图可以看出来,这款保险产品的保障提供有14次赔付,最高可以达到8.2倍的赔付,其中重疾保120种,分成了6组,首次赔付保额、保费和现金价值较大者,还有20种中症和40种轻症保障,对15种少儿疾病也可以提供保障。
方法二:从产品的特色来看
了解一款保险产品,还可以结合产品本身的特色来进行了解。以国寿相伴福(尊享版)为例,这款产品的特色在于:
1、保障多倍赔付
国寿相伴福(尊享版)的保障功能全面,最多提供有14次保障,赔付保额达8.2倍,其中,重疾保120种,分成了六组,涵盖了行业较全面的病种,还有40种轻症保障,最多可以赔6次,20种中症最多赔到2次。
2、首次重疾后免交保费
若发生了重疾,相伴福可以在第一次重疾赔付后免交所有保费,后续继续享受其他5组疾病的保障。
3、返还的更早
国寿相伴福(尊享版)可以附加两全保险,提供满期保障,最早可提前20年返还。
4、可以搭配万能账户
国寿相伴福尊享版可以跟C账户匹配,最高可以得18倍的首年保费。
方法三:从保险公司本身来看
了解一款保险产品,其背后的保险公司也不能忽视,比如国寿相伴福尊享版,承保的保险公司是中国人寿,保险业界实力杠杠的保险龙头企业,国企,世界500强企业,以及拥有广泛的营业网点,以及庞大的代理人队伍,无论是投保,还是理赔以及各种保全服务都很便捷。
好了,关于国寿相伴福重疾险(尊享版)怎么样?从这些方面来看,关于这个就介绍到这里了。
