国寿相伴福重疾险(尊享版)优缺点整理?大公司保险值得买吗?
现在普遍都具备有保险意识,背后的保险公司也会受到大众关注,有不少人买保险喜欢买大保险公司的产品,比如中国人寿、中国平安等。那么怎么判断一款重疾险优缺点呢?常见方法就是看保障内容和保费情况,国寿推出了一款重疾险,接下来我们来看下国寿相伴福重疾险(尊享版)优缺点整理?来看下大公司保险值得买吗?

方法一:从保险产品本身的保障内容来看
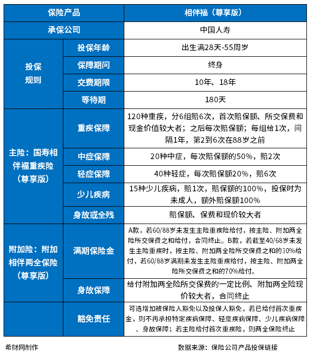
了解一款保险产品的优缺点,先要了解其保障的内容,以国寿相伴福重疾险(尊享版)为例,先了解下这款保险产品的保障内容,具体如下图:

从上面表格可看出,这款产品的优点在于:
1、保障多倍赔付
国寿相伴福(尊享版)提供有14次保障,赔付保额达8.2倍,其中,重疾保120种,分成了六组,涵盖了行业较全面的病种,还有40种轻症保障,最多可以赔6次,20种中症最多赔到2次。
2、首次重疾后免交保费
若发生了重疾,相伴福可以在第一次重疾赔付后免交所有保费,后续继续享受其他5组疾病的保障。
3、满期返还最早提前20年
国寿相伴福(尊享版)可以附加两全保险,提供满期保障,最早可提前20年返还,也就是B款,若到40/68岁没有发生重疾,有返还,相比60/88岁时的满期返还提早了20年。
4、提供少儿疾病保障
这款重疾险提供15种少儿疾病保障,若投保时是未成年人,可以额外获赔100%保额。
另外,这款重疾险的缺点在于:
1、缺乏高发癌症的保障
这款产品没有单独的癌症保障,也就是说确诊的癌症,根据重疾赔付后并没有额外的保障进行赔付,缺乏高额的癌症保障。
2、交费期限最长18年交
看起来少交两年保费,但是实际上的保费是依据投保年龄,保障额度来的,交费年限最长18年,无法通过拉长交费年限来降低年交保费的压力。
方法二:从产品的保费方面来看
投保一款重疾险,保费是大家关注焦点,毕竟保费的高低,影响着保额的多少,毕竟重疾险是一个长期交费的过程,考验消费者的交费能力。比如国寿相伴福尊享版,以40岁男性投保为例,保20万,18年交,年交保费是11195元/年,虽然可以获得轻中重疾保障,但是保费还是偏贵的,互联网重疾险,同样年龄,同样保额的情况下,保费会相对便宜些,起码不用年交上万的保费。
好了,关于国寿相伴福重疾险(尊享版)优缺点整理?大公司保险值得买吗?这个就介绍到这里了,希望对大家有所帮助。
