和泰光武7号重疾险优点有哪些?家庭经济支柱赔了还能赔!
重疾险是属于定额给付的险种,也就是确诊即赔,理赔金的使用范围不受限制,可以用来作为治疗费用,还可以弥补收入损失。因此了解一款重疾险的优点,方法是可以看保障责任有哪些,还可以了解下保费的优势。我们接下来以和泰重疾险为例,了解下和泰光武7号重疾险优点有哪些?

方法一:从重疾险的保险内容来了解
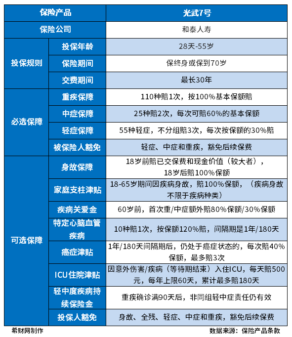
需要了解一款重疾险的优点,先得了解这款产品的保障内容,比如基础保障有哪些?可选保障又有哪些?比如和泰光武7号重疾险,具体保障内容如下:

从上述的表格可以看出光武7号重疾险的保障全面,必选保障和可选保障,涵盖了疾病保障内容的方方面面。其优点在于:
1、核心保障全面,涵盖了110种重疾赔1次,25种中症赔2次,55种轻症不分组赔3次,还有被保险人豁免。
2、可选责任丰富,光武7号重疾险提供8个方面的可选保障,身故不捆绑;为大病提供额外保障,比如有特定心脑血管疾病保障、疾病关爱金和癌症津贴保障;ICU住院可以给付津贴等。
3、首创了家庭支柱津贴额外保障,这点是这款重疾险的一个突出优势,在18-65岁期间,因疾病身故可以赔到保额,同类产品中重疾赔了后身故一般是不赔了的,但是这款产品做到了重疾和身故可以叠加享受。
4、延续了轻中症的保障,是指在重疾确诊满90天后,非同组的轻症和中症仍旧可以提供相应的保障。
方法二:从产品的保费来看
一款重疾险的优点,可以看下其产品的保费,保费占据优势的话,可以减少因保费过高给日常生活开支带来影响,比如光武7号重疾险的保费可以通过保障内容的自由选择,来选择适合自己的保障方案,可以来看下捆绑身故和不捆绑身故的保费对比,具体如下:

可以看出来,不同的保障方案,保费有区别,若没有捆绑身故保障的,保费都比较有优势。
好了,关于和泰光武7号重疾险优点有哪些?这个问题就介绍到这里了,希望对大家有帮助。
