增额终身寿险哪个好?盘点2023增额终身寿险前十名
增额终身寿险和传统寿险最大的区别就是保额会按照保险合同约定利率(一般为3.5%-3.8%)逐年增长,而其现金价值也会随着保额的增长而增长。市面上的增额终身寿险有很多种,那么,增额终身寿险哪个好呢?接下来就从收益、起投门槛、保障、回本速度四个方面来盘点2023增额终身寿险前十名。

一:收益高的增额终身寿险
对于增额终身寿险来说,收益是否高是很多消费者选择增额终身寿险的重要理由之一。那么,收益高的增额终身寿险哪个好呢?比如:
1.富德生命金典人生增额终身寿险。
富德生命金典人生增额终身寿险允许出生满28天-70周岁的人群投保,保额递增比例为3.5%。以0岁男孩投保富德生命金典人生增额终身寿险,交5年保终身,年交保费10万,则其收益如下表:

可以看出,富德生命金典人生增额终身寿险在保单第5年回本后,到保单第30年时,现金价值已经是已交保费的两倍。到了保单第60年,也就是被保险人60岁时,现金价值为3347620,内部收益率为3.4%。和市面上其他同类型的增额终身寿险相比,富德生命金典人生增额终身寿险的收益达到了中上水平。
2.鑫利来增额终身寿险。
鑫利来增额终身寿险的回本速度还是比较快的,以0岁男孩交20年保终身,首年保费10万为例,在保单第13年,也就是还没交完保费的时候,现金价值已达1318932元,大于已交保费130万,已经回本了。回本后,鑫利来增额终身寿险的现金价值还会一直增长,收益很高,比如:
10岁时,现金价值为869466元;
20岁时,现金价值为2673018元;
30岁时,现金价值为3768933元;
40岁时,现金价值为5314873元;
50岁时,现金价值为7492960元;
60岁时,现金价值为10557145元;
70岁时,现金价值为14850475元;
80岁时,现金价值为20771563元;
90岁时,现金价值为28647142元;
100岁时,现金价值为38344442元。
3.横琴永恒金生增额终身寿险。
横琴永恒金生增额终身寿险的保额递增比例为3.5%,以30岁男性投保,交3年保终身,年交保费10万为例,则到了保单第4年,现金价值已经大于已交保费,也就是回本了,后续的现金价值会一直增长,收益较高,具体如下表:

二:起投门槛低的增额终身寿险
众所周知,增额终身寿险的保额是比较昂贵的。但是,增额终身寿险一般有起投门槛,起投门槛越低,意味着有更多人有机会可以投保。那么,起投门槛低的增额终身寿险有哪些呢?比如:
4.金玉满堂2.0增额终身寿险。
金玉满堂2.0增额终身寿险允许出生满30天-70周岁的人群投保,起投金额为5000元,可按照1000元的整数倍逐年递增,投保人可根据自身实际需求和保费预算选择保费,大多数的人都能负担。
5.康乾3号·瑞祥人生终身寿险。
康乾3号·瑞祥人生终身寿险的保额递增比例为3.5%,允许出生满25天-70周岁的人群投保,起投金额为2000元,绝大多数人群都能负担。
三:保障好的增额终身寿险
增额终身寿险主要是可以对身故或全残进行保障,不过为了给付被保险人更好的保障,所以很多增额终身寿险的保障责任会有所增加,或者会让被保险人有机会能够获得更高的保险金理赔,比如:
6.增多多3号增额终身寿险。
增多多3号增额终身寿险允许出生满28天-70周岁的人群投保,主要可保疾病身故、长期护理保险金,还可附加豁免责任,具体如下表:

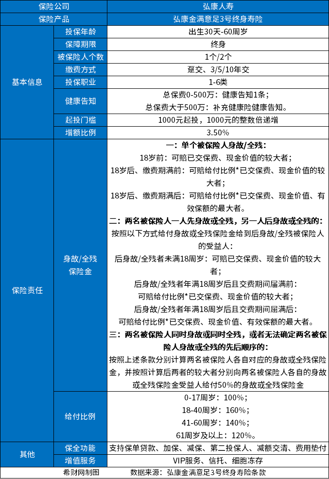
7.弘康金满意足3号终身寿险。
弘康金满意足3号终身寿险允许出生满30天-60周岁的人群投保,最大的特点是可保两位被保险人,意味着能够增加身故保险金,而且还能拉长保单的存续期,从而增加保单的整体收益,其保障内容如下:

8.尊享世家(增额版)终身寿险。
尊享世家(增额版)终身寿险允许出生满30天-75周岁的人群投保,覆盖了绝大多数的人群,其主要可保身故,其提供了对接养老社区服务,包括精品优质养老公寓、老年大学、公园、医疗机构等,具体如下:

四:回本快的增额终身寿险
增额终身寿险的回本速度也是很多消费者考虑是否投保的要素之一。那么,回本快的增额终身寿险有哪些呢,比如:
9.弘康弘运连连增额终身寿险。
弘康弘运连连增额终身寿险的保额递增比例为3.5%,可保身故或全残、航空意外身故额外赔。以35岁男性投保弘康弘运连连增额终身寿险,交5年保终身,年交保费10万为例,在保费刚交完,也就是保单第5年时,现金价值已达506810元,大于已交保费500000元,已经回本了。
10.交银人寿鑫意保增额终身寿险。
交银人寿鑫意保增额终身寿险的保额递增比例为3.5%,可保身故或全残。以40岁女性投保交银人寿鑫意保增额终身寿险,交5年保终身,年交保费100万为例,在保费刚交完,也就是保单第5年时,现金价值已达5063428.59元,大于已交保费500万,已经回本了。
关于“增额终身寿险哪个好?盘点2023增额终身寿险前十名”就说到这里,希望对你有所帮助。
