孩子的重疾险哪个更好?内附孩子保险投保攻略
让宝宝健康的成长,是每个父母的心愿,毕竟重疾发病率越来越早,很多孩子为此患上了大病,那么孩子的重疾险哪个更好呢?有没有孩子保险投保攻略,本期我们一起来看看。

一、孩子保险投保攻略介绍:
孩子保险投保攻略无非就是“先大后小,先保障后理财”,配齐了儿童意外险、医疗险、少儿重疾险,保障就较为齐全了,如果是买少儿重疾险,可以遵行以下原则:
1、尽量满足高保额需求,毕竟高保额才能抵御风险;
2、父母保费预算少,尽量买足高保额的前提下,买定期少儿重疾险;如果父母预算多,可以买储蓄型重疾险;
3、选择有少儿特疾的儿童重疾险,不限年龄赔付。
二、孩子的重疾险哪个更好?
要提起孩子的重疾险哪个更好,每个家长的需求就是不一样的,没有定论,毕竟儿童重疾险产品各有千秋,但是为宝宝投保,有些家长想选择定期消费型的,也有家长要保长期的。结论得出的产品不同,我们以下面产品为例:
1、各项指标都较全的产品
儿童重疾险,要满足高保额,基础保障全面外,还要少儿特疾不限年龄赔付,加上疾病定义宽松,承保灵活,既能满足30年作为消费型重疾险,又能满足长期保70岁或者终身,可以关注的产品有:
(1)慧馨安2022款:这款产品分为三个版本:承保30年、70岁和保障终身,基础保障很全面,少儿特疾赔付220%,且作为定期重疾险特别便宜,0岁孩子买50万,保30年,只要400多块钱。承保责任如下:

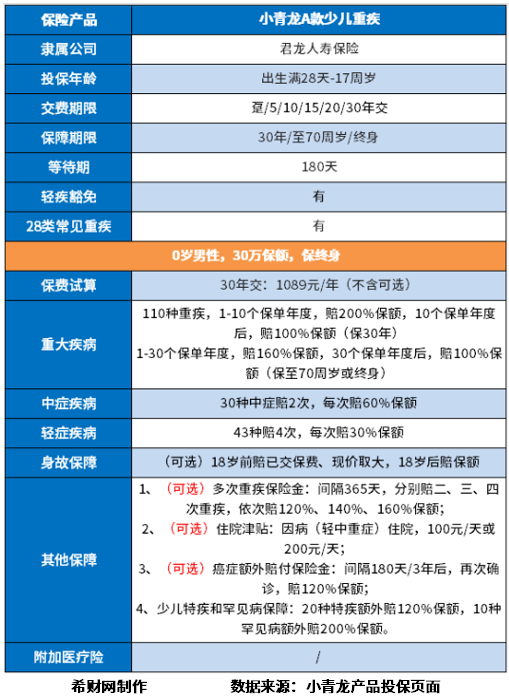
(2)君龙小青龙A款少儿重疾险:这款产品不仅基础保障全面,疾病定义宽松原位癌和轻度癌症各赔一次,另外慢性肾功能衰竭只要90天就可以赔,其他产品要180天,理赔更为容易外。
对少儿群体高发的少儿特定疾病、少儿罕见病,可以额外获赔,且没有获赔的年龄限制,有些会要求30岁前,或者25岁前确诊。
价格上也特别讨喜,详见保障内容和费率情况:

关于孩子的重疾险哪个更好、内附孩子保险投保攻略的内容分析就介绍到这里了,希望对大家有一定帮助。
