国联小淘气1号少儿重疾险怎么样?从三个方面来看
给儿童买重疾险,父母都希望买到全面且保障足的险种,市场上少儿重疾险各式各样,选择一款合适的少儿重疾,还需要从保险产品的内容、保障亮点和少儿疾病保障三个方面来看。下面以国联少儿重疾险为例,来看下国联小淘气1号少儿重疾险怎么样?

方法一:从产品的保障内容来看
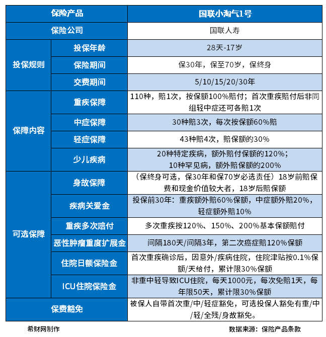
了解一款少儿重疾险怎么样,保障内容是需要了解的,毕竟投保一款保险产品,需要知道保障有哪些疾病,有什么基础保障和可选保障,投保规则有哪些。比如国联小淘气1号重疾险,具体保障内容如下表:

从上述表格中可以看出来:
1、基础保障包括了110种重疾、30种中症和43种轻症,还有20种少儿特定疾病和10种罕见病保障。
2、可选责任多,有身故保险金保障,不过这项保障责任只有保障期限是终身的才是可选责任;还有疾病关爱金,前30年可以实现轻中重疾额外赔;有重疾多次赔付、恶性肿瘤重度扩展金、住院日额保险金和ICU住院保险金。
方法二:从产品的特色来看
了解一款保险产品怎么样,还需要看其具体的特色,也就是所说的保险产品优势情况,比如国联人寿小淘气1号:
这款产品的优势亮点在于:
1、重疾赔付后轻中症还能再赔
一般来说重疾险赔重疾后,轻中症保障失效。但是小淘气1号首次重疾赔付完后,轻症中症责任不终止,只要不和确诊重疾同组,间隔期超过90天就可以再赔一次。
2、等待期内轻中症出险仅除外
小淘气1号重疾险的等待期内发生了轻中症,仅除外对应那一种病,其他轻中症和重疾保障继续有效的。
3、重疾额外赔付比例高
小淘气1号重疾险可选疾病关爱金,在保单前30年,重疾可额外赔保额60%,赔付比例高,还多了轻症额外赔10%,中症额外赔保额20%。
方法三:少儿疾病保障
给孩子选择少儿重疾险,有一些儿童高发重疾的病种设置会让保障更完善。在儿童高发重疾中,比如白血病之类的,是花费额度高昂的重疾险,所以选择有额外赔付的更加实用。比如国联小淘气1号重疾险:
提供的少儿特疾保障中有20种,包括了白血病、淋巴瘤、神经母细胞瘤等;除此外,还有10种罕见病保障。在保障额度上更进一步,20种少儿特定重疾额外赔到保额的120%,10种罕见病额外赔200%,翻倍赔付不限制年龄。
好了,关于国联小淘气1号少儿重疾险怎么样?这个问题就介绍到这里了,希望对各位有所帮助。
