终身复利3.5的保险产品可靠吗?有必要买吗?
2023-01-29 19:54:29
fx358财富网
终身复利3.5的保险产品通常指的是增额终身寿险,其特点是保额会按照一定的固定利率递增的,比如按照3.5%复利递增,现金价值也会随着时间的增加而增长,但是这类终身复利3.5的保险产
终身复利3.5的保险产品通常指的是增额终身寿险,其特点是保额会按照一定的固定利率递增的,比如按照3.5%复利递增,现金价值也会随着时间的增加而增长,但是这类终身复利3.5的保险产品可靠吗?有必要买吗?我们可以从保险产品本身的基本信息、回本时间和产品本身特色来看。

方法一:从保险产品本身的基本信息来看
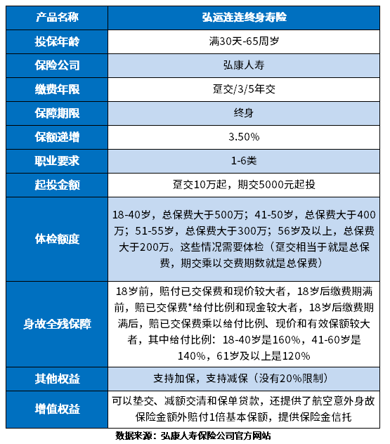
终身复利3.5的是增额终身寿险,保额按照一定利率递增,本质是属于保险,提供一定保障功能,同时又可以实现理财功能,我们以弘康人是的弘运连连为例,这款产品的具体保障内容如下:


可以看出,这款产品的现金价值是在保单年度第3年就超过了所交保费,在交完保费后的第3年就已经回本了,回本速度还是可以的。
方法三:产品本身特色来看
增额终身寿险是兼顾保障和理财的,在被保险人有身故保障外,还可以作为财富规划管理的工具之一,这类保险的收益稳定性高、有加减保、另外保单贷款相关权益可以让资金灵活度更高,以弘运连连为例,这款产品的特色是:
1、收益稳健
弘康弘运连连终身寿险的有效保额是以年复利3.5%比例稳定递增,收益在合同中载明,刚性兑付,财富增值安全稳健。
2、有航空意外额外赔
通常增额寿险只是单纯的身故全残保障,弘康弘运连连终身寿险的保障中增加了航空意外身故保障,可额外赔付1倍基本保额,对于长期外出的差旅人士比较合适。
3、减保无限制
弘运连连有减保,但是没有像其他的增额寿险有20%的限制。
4、保单权益丰富
弘运连连除了减保外,还有保单贷款、加保、保费垫交等增值服务,另外还可以对接信托服务,这需要达到保费标准,可以满足高净值人群的需求。
好了,终身复利3.5的保险产品可靠吗?有必要买吗?关于这个问题就介绍到这里了。
