60岁以上百万医疗险哪家好?结合自身状况来选
百万医疗险的性价比很高,虽然有1万元免赔额限制,但是可以报销医保内外医疗费用,报销范围广,且保额高,可以应对高额医疗费用风险。老年人患病概率高,很需要医疗保障。那么60岁以上百万医疗险哪家好呢?如果你也有这方面的疑问,不妨一起接着往下看吧。

60岁以上百万医疗险哪家好?
市面上一般的百万医疗险投保要求多,不仅有年龄限制,而且对被保险人的健康状况要求严格,不少产品最高承保年龄在55岁、60岁左右,因此60岁以上的老年人想买百万医疗险比较难,可选的产品少,价格也很贵,性价比降低。不过若被保险人健康状况良好且保费预算充足的话,还是有百万医疗险可以买的。如果健康状况有异常的话,也可以考虑防癌百万医疗险、惠民医疗险等产品,下面分别来说明:
1、百万医疗险
60岁以上的老年人买百万医疗险,每年保费要一两千,不过还是有可以投保的产品,只要健康状况良好,并且预算充足。下面就为大家列举几款产品:
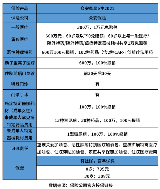
例如:尊享e生2022版

这是众安保险旗下的,该产品承保年龄范围广,最高可支持70周岁老人投保。一年最高可提供600万的医疗保障,且医疗保障内容全面,覆盖一般医疗、重疾医疗、质子重离子医疗、癌症外购药、恶性肿瘤特定器械耗材、未成年人特定器械耗材/罕见病药品保障,另外该产品还有多项可选责任可自由选择。
首年投保费率:60岁1533元;61-65岁2279元;66-70岁2959元。
例如:惠享e生百万医疗险2022
这是众惠相互旗下的百万医疗险,这款产品同样支持0-70周岁人群投保,其保障内容也很全面。除了最基础的医疗保障外,还包含鳌乐城重疾住院津贴、恶性肿瘤特定器械耗材、未成年人罕见病特药、未成年人特定器械耗材、重疾住院津贴保障,还有多项可选责任可灵活选择。其免赔额也很友好,若被保险人上年度没有发生理赔,第二年免赔额可降低1000元,最低降至5000元。
这款产品还有一个慢病版,包含三个保障计划,分别是三高版、肝病版、肾病版,对健康异常人群友好。
2022版首年投保费率:60岁1531元;61-65岁2399元;66-70岁3112元。
慢病版(三高版)首年投保费率(1万免赔额):60岁1528元;61-65岁2119元;66-70岁2892元。
2、防癌医疗险
这类医疗险也和百万医疗险一样可以提供高保额医疗保障,但这类产品对被保险人的健康要求宽松不少,一般高血压这类慢性疾病也能买,且价格也便宜一些,只不过仅提供癌症医疗保障。市面上这类产品很多,且适合大家的产品不同,所以只能为大家列举一款防癌医疗险产品,看看这类产品的保障。
例如:好医保终身防癌医疗险
该产品支持0-70周岁人群投保,保险期间为一年,但是可保证续保终身,在保险期间内不会因为被保险人健康状况变化或历史理赔拒绝续保,产品停售也不影响保障续保全,产品稳定性强。
提供癌症医疗(含原位癌)、质子重离子医疗、外购药保障,保额为400万,若在70岁前,在保险期间内没有发生理赔,保额每年可增加20万,最高可达到500万。
首年投保费率:60岁1149元;61-65岁1729元;66-70岁2339元。
关于60岁以上百万医疗险哪家好的问题就讲到这里了,希望以上内容对你有所帮助。
