超级玛丽7号暖男版怎么样?教您几个看懂产品的方法
互联网重疾险更新迭代的速度非常快,并且不少产品的保障责任相似度很高,就连产品名都相似。想要判断重疾险怎么样的方法有很多,例如看产品基本信息、产品价格、保障力度等方面。下面就以君龙人寿的产品为例,看超级玛丽7号暖男版怎么样?教大家几个方法。

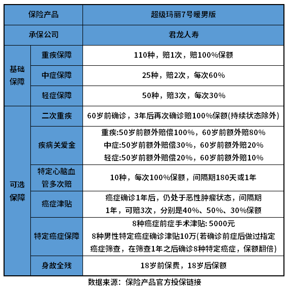
方法一:看产品基本信息
重疾险是一类比较复杂的险种,条款非常多。了解这类产品时,先要了解产品的基本信息,对其有一个大致的印象,知道能保什么,投保的要求有哪些等。所以投保规则和保障内容是关注的重点。下面就以超级玛丽7号暖男版为例:
1、投保规则
(1)投保年龄:出生满28天-55周岁
(2)保险期间:保至70岁或终身
(3)交费期间:10年/15年/20年/30年交
(4)最高保额:70万
(5)等待期:180天
2、保障内容

这款产品基础保障无缺失,并且还有多项可选责任可附加,投保灵活度不错,可满足不同人群的保障需求。
方法二:看产品价格
重疾险定价普遍较高,但是不同产品定价有确区别,如果一款重疾险不仅可以提供全面的保险保障,并且还具备价格优势的话,那么该产品的性价比一般不会太差。下面就以超级玛丽7号暖男版为例:
这款产品投保的灵活度,不仅保障期间可选保至70岁或终身,并且还有多项可选责任可灵活选择,下面就试算以下该产品费率。
试算条件:30岁男性投保,保额50万,保障终身,保费按30年,在选择不同保障责任的情况下,该产品价格如下:
1、只包含基础保障:5060元/年;
2、基础责任+疾病关爱金:5325元/年;
3、基础责任+心脑血管特疾多次赔:6680元/年;
4、基础责任+癌症津贴:6110元/年;
5、基础责任+特定癌症:5809元/年。
在只选基础责任的情况下,该产品价格优势突出,性价比不错。
方法三:从产品保障力度来看
看重疾险怎么样,除了要关注产品基础责任是否覆盖全面,并且还要留意补充保障,例如疾病额外赔、高发重疾多次赔付等责任,这些责任是可以在一定程度上提高重疾保障力度的。下面就以超级玛丽7号暖男版为例:
1、疾病额外赔:覆盖重疾、中症、轻症,赔付比例也很不错,尤其是在50岁前确诊,其中重疾可翻倍赔,也就是赔200%保额,中症最高可赔90%保额。
2、高发重疾多次赔:包含重疾二次赔、特定心脑血管多次赔,赔100%保额,间隔期合理。
3、癌症保障:可选癌症津贴保障,理赔要求是确诊癌症一年后仍处于癌症装袋,就能赔相应保额,最多赔3次,相比癌症二次赔,这项责任理赔门槛更低。
关于超级玛丽7号暖男版怎么样的问题就讲到这里了,希望以上内容对你有所帮助。
