超级玛丽7号暖男版优缺点有哪些?教您几个实用方法
重疾险价格高,且产品责任复杂,同时也是我们保险计划中不可缺少的保障,用于应对重大疾病带来的损失。想要判断重疾险优缺点,方法有很多种,例如看保障是否全面、产品亮点等。下面就以君龙人寿的产品为例,看超级玛丽7号暖男版优缺点有哪些,教你几个方法。

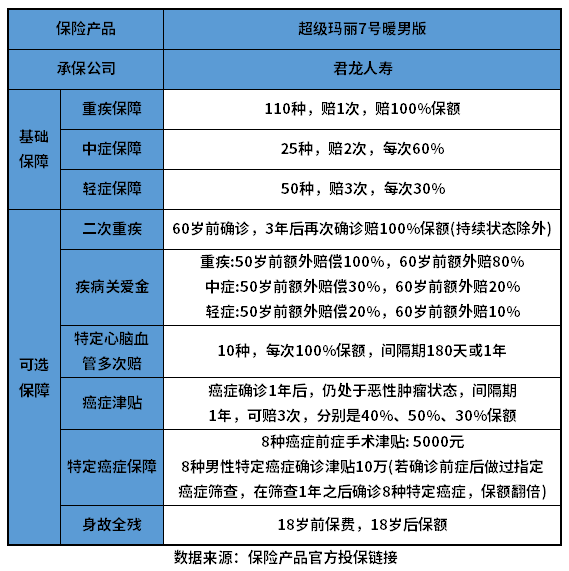
方法一:看产品保障是否全面
重疾险的核心保障包括重疾、中症、轻症责任,但现在市面上重疾险的保障责任越来越丰富,除了基础保障,还会自带或可选一些补充保障,有的责任可以使保障力度更强。下面就以超级玛丽7号暖男版为例:

1、基础保障:110种重疾、25种中症、50种轻症,疾病种类多,且高发重疾覆盖全,重疾只赔一次,轻症和中症可不分组多次赔。
2、可选保障:该产品有多项可选责任可自由附加,包含重疾二次赔、特定心脑血管多次赔、疾病关爱金、癌症津贴、身故/全残、特定恶性肿瘤保障。下面重点来说说重疾二次赔、特定恶性肿瘤保障。
重疾二次赔:若被保险人在60岁前首次确诊重疾,间隔3年后再次确诊重疾,可额外赔100%基本保额。这项责任的亮点在于可以保同种重疾,只是不赔重疾的持续状态。另外重疾二次赔和心脑血管疾病、癌症津贴可叠加赔付。
特定恶性肿瘤保障:包含两项,一个是8种前症保障,给付5%保额的手术津贴。另一个是8种男性高发特定癌症保障,首次确诊(不限早晚期),各付100%保额。另外在等待期后使用前症筛查服务,未患癌,1年后患癌且初次确诊为III期IV期,可额外赔10万元。
方法二:看产品亮点是否突出
保险市场上的重疾险产品非常多,竞争激烈,所以若产品没有突出的优势,那么很难在众多产品中脱颖而出。看重疾险的亮点可重点留意特色保障、性价比等方面。下面就以超级玛丽7号暖男版为例:
1、保障内容全:核心保障无缺失,且可选责任丰富,投保时灵活选择。
2、疾病赔付比例高:可选疾病关爱金责任,在60岁前确诊重疾、中症、轻症,可获得额外赔。其中在50岁前确诊分别可赔100%、30%、20%保额,可在一定程度上提高疾病的保障力度。
3、有价格优势:保额30万,保障终身,保费按30年交,若只含可选责任,30岁男性投保每年只需3036元。
关于超级玛丽7号暖男版优缺点有哪些的问题就讲到这里了,希望以上内容对你有所帮助。
