非深户个人交社保可以享受哪些待遇
2022-05-19 12:21:10
fx358财富网
【导语】:好消息!非深户在深圳可以自己交深圳社保啦!自己交社保,能享受的待遇有哪些,具体是怎么规定的呢?赶紧戳正文了解详情。医疗保险待遇
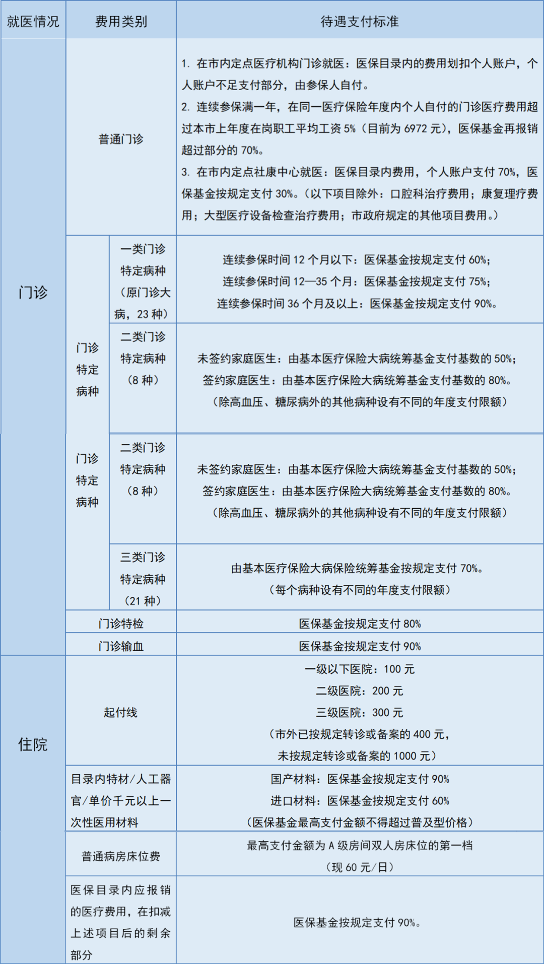
参加了医疗保险,可以享受一档医保待遇
参加了医疗保险,可以享受一档医保待遇
【导语】:好消息!非深户在深圳可以自己交深圳社保啦!自己交社保,能享受的待遇有哪些,具体是怎么规定的呢?赶紧戳正文了解详情。
医疗保险待遇
参加了医疗保险,可以享受一档医保待遇

生育保险待遇
医疗保险和生育保险已合并,因此缴纳医保也能享受生育保险待遇
注意:自己交生育保险不能享受生育津贴
1、生育的医疗费用
① 产前检查:提供婴儿出生证明的一次性支付2000元,其余情况按本市规定的产前检查项目及费用标准进行审核报销,超过2000元部分不予支付
② 单胎顺产:2700元
③ 单胎难产(含剖宫产):5200元
④ 多胎分娩:在相应分娩标准的基础上,每增加一胎增加1000元
终止妊娠的费用参照计划生育相应项目标准
2、计划生育的医疗费用
① 放置、取出宫内节育器:每例36元,含节育器费
② 流产术(压吸宫):每例102元
③ 流产术(钳刮术):每例180元
④ 中期妊娠引产术:600元
⑤ 药物流产:96元,含药物费
⑥ 皮下埋植术:每例115元,含药物费
⑦ 输卵管结扎术:每例240元,含住院费
⑧ 输精管结扎术:每例120元
⑨ 输卵管复通术:每例2400元
⑩ 输精管复通术:每例1860元
计划生育手术由财政专项经费支付的,生育保险基金不再支付。
养老保险
和职工养老保险待遇相同
参保入口
关注【fx358】微信公众号,发送消息【社保】获取非深户个人社保参保入口、指南

