人口普查历史上的多个首次分别是什么,为什么第七次人口普查数据公布比较晚
人口普查历史上的多个首次分别是什么?
5月11日,将公布第七次人口普查结果。从第一次在普查项目中加入“文化程度”和“职业”,到第一次用计算机处理数据,再到采用普查对象自报的方法.在过去的67年里,全国人口普查经历了许多第一次。






为什么第七次人口普查数据发布较晚?
原定于4月初公布的第七次人口普查结果尚未公布,此次人口普查成为社会热点。
鉴于第七次全国人口普查结果将于何时对外公布,国家统计局发言人、国家统计局局长刘爱华, 4月16日在国务院办公室新闻发布会上回应称,为了给大家提供更多信息,第七次全国人口普查将在第六次全国人口普查信息的基础上发布更详细的信息,同时大量增加人口普查公告。因此,人口普查发布前的准备工作也相应增加,下一步将加快工作进度,争取尽快向社会公布人口普查的最终结果。
为什么一定要进行人口普查?
第七次全国人口普查主要调查居民姓名、公民编号、性别、年龄、民族、教育程度、行业、职业、迁移、婚姻、出生、死亡、住房等情况。
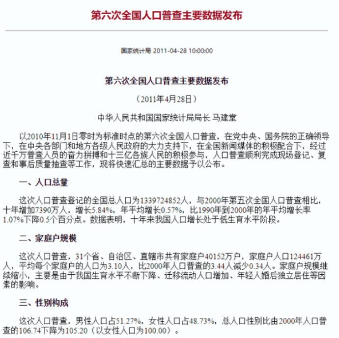
第六次全国人口普查的结果包括九个项目,如总人口、家庭规模、性别构成、年龄构成、民族构成、受教育程度不同的人口、城乡构成、地区分布和人口流动性。
人口普查有助于了解中国人口数量、结构和分布的最新情况,是制定和完善未来收入、消费、教育、就业、养老,医疗和社会保障等政策措施的基础,也为教育医疗机构、布局,和儿童老人服务设施提供决策依据。
我们城市需要建多少所学校?如何规划道路走向和规模?应该增加多少养老机构?怎样才能维持城市的正常运转?这些都离不开人口普查的数据支撑。

第七次人口普查时间表
第七次全国人口普查的标准时间为2020年11月1日00: 00。根据这项规定,普查工作计划分三个阶段进行:
1.准备阶段(2019年10月-2020年10月)
这一阶段的主要任务是:建立各级普查机构,制定普查计划和工作计划,开展普查试点,落实普查资金和物资,开展普查宣传,选拔和培训普查指导员和普查员,划分和测绘普查区域,纠正户籍,进行测绘。所有这些任务将在2020年10月31日前完成,以确保人口普查登记如期进行。
2.普查登记阶段(2020年11月-12月)
这一阶段的主要工作是:普查员在家登记,进行比对复查,对数据质量进行抽查等。这是整个,普查工作中最关键的环节,也是工作量最大、动员力量最大的重要阶段,直接决定了普查数据的质量。
3.数据收集和发布阶段(2020年12月-2022年12月)
这一阶段的主要任务是:数据处理、评估、汇总、发布主要数据公报、开发和利用普查数据等。
总之,普查结果汇总是一项巨大的任务。不代表一两天就出来了。今天是11号,今天就公布。目前正在开发布会,大家可以看直播。人口普查历史上的多个首次,足以体现人口普查过程的转变以及重要性。
