富德康健至尊(庆典版)怎么样?奉上产品详解
2022-01-08 14:52:12
fx358财富网
在人身四大险种中,重疾险价格是比较贵的,尤其是保长期的产品,但这项保障是不可缺少的保障,可应对重疾风险。今天要为大家介绍的重疾险是富德生命旗下的康健至尊(庆典版)重疾险,这是
在人身四大险种中,重疾险价格是比较贵的,尤其是保长期的产品,但这项保障是不可缺少的保障,可应对重疾风险。今天要为大家介绍的重疾险是富德生命旗下的康健至尊(庆典版)重疾险,这是富德生命一款开门红产品。那么这款产品怎么样呢?一起来看看吧。

一、富德康健至尊(庆典版)基本信息介绍
1、投保规则
投保年龄:0-65周岁
保险期间:终身
交费期间:趸交/3年/5年/10年/15年/18年/20年交
等待期:90天
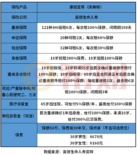
2、保险责任介绍

二、富德康健至尊(庆典版)怎么样?
康健至尊(庆典版)是一款终身重疾险,该产品的轻症、中症、重疾都是多次赔,赔付次数充足。自带重疾额外赔,在约定年龄内确诊可额外赔100%保额,最多能赔6次。该茶农品还是有癌症/严重脑中风/较重心肌梗死多次赔付、医疗关爱金保障。另外还可以选择寿险复原金。由此可以看出这款产品的保障确实比较全面。
但是需要注意的是,该产品重疾额外赔付的理赔条件多,设计得比较复杂。并且医疗关爱金责任的保额和重疾/身故保额共享,也就是说被保险人使用医疗关爱金后若发生重疾或身故,理赔金需扣除医疗关爱金已赔付的金额。
关于富德康健至尊(庆典版)怎么样的问题就讲到这里了,希望以上内容对你有所帮助。
