从三方面分析:康健至尊重疾险(庆典版)值得买吗?
2022-01-08 14:52:12
fx358财富网
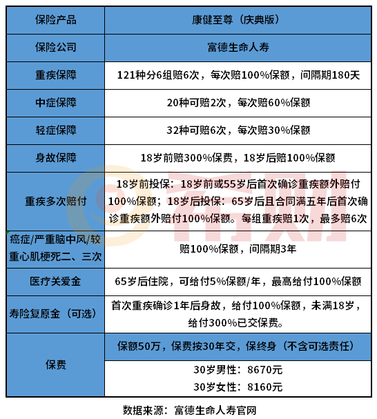
康健至尊(庆典版)是富德生命人寿的开门红产品,该产品是一款分组多次赔付重疾险,重疾最多能赔付6次。下面fx358财富网将为大家介绍这款产品,看看康健至尊重疾险(庆典版)值得买吗?一起
康健至尊(庆典版)是富德生命人寿的开门红产品,该产品是一款分组多次赔付重疾险,重疾最多能赔付6次。下面fx358财富网将为大家介绍这款产品,看看康健至尊重疾险(庆典版)值得买吗?一起来看看这款产品的保障如何吧。

康健至尊重疾险(庆典版)值得买吗?

1、从重疾保障上来看
这是一款分组多次赔付重疾险,将121种重疾分6最多赔6次,赔付次数多,并且还能提供癌症/严重脑中风/较重心肌梗死二、三次赔付,这些疾病都是发病率高,且复发概率高的疾病。另外这款产品还自带重疾额外赔付责任,额外赔付比例高,且赔付次数多,但责任设计比较复杂。
2、从旗下保障上来看
这款产品的轻症和中症可不分组多次赔,赔付比例和赔付次数合理。该产品还有医疗关爱金保障,被保险65岁后住院可享受每年5%的基本保额,但这项责任与疾病/身故共享保额。另外该产品还能附加寿险复原金,投保人可自由选择。
3、从保费价格上来看
和市面上互联网重疾险相比,该产品没有明显的价格优势,价格相对偏高。
总结:这款产品保障内容全,赔付比例高。但是价格优势不明显,适合保费预算相对充足的人群考虑。
关于康健至尊重疾险(庆典版)值得买吗的问题就讲到这里了,希望以上内容对你了解这款产品有所帮助。
