113634珀莱转债中签号是多少及珀莱转债债券评级,珀莱转债公司如何
最近可转债申购的热点非常高,12月8日珀莱转债申购也会引发市场的关注度。珀莱转债中签号按照规则是在12月10日公布,不过通常会提前一天也就是到12月9日会更新。到时候注意看更新就可以。

公司本次公开发行可转债的信用评级为 AA 级
联合资信评估股份有限公司对本次公开发行可转换公司债券进行了评级,根据联合资信评估股份有限公司出具的信用评级报告,公司主体信用等级为“AA”,本次可转债信用等级为“AA”。该级别反映了公司偿还债务的能力较强,受不利经济环境的影响较小,债务安全性较高,违约风险较低。

在本次可转债存续期限内,联合资信评估股份有限公司将每年至少进行一次跟踪评级。如果由于公司外部经营环境、自身或评级标准变化等因素,导致本期可转债的信用评级级别变化,将会增大投资者的风险,对投资人的利益产生一定影响。
珀莱转债公司如何
公司作为全国性知名化妆品生产、研发、销售品牌企业之一,自成立以来深耕行业。报告期内公司主营业务快速发展,线上销售规模不断扩大,收入快速上升,盈利能力良好。本次募投紧密结合公司现有主业,主要用于建设湖州扩建生产基地建设项目(一期)、龙坞研发中心建设项目、信息化系统升级建设项目并补充流动资金,具有良好的市场前景和经济效应,符合公司的战略规划和业务定位。上述项目实施有利于推动公司可持续发展,进一步提升公司盈利能力和市场竞争力,不断巩固公司的行业地位,实现公司规模和利润的稳步提升。
公司所处行业市场基本情况
1、化妆品行业的范围
根据2007年8月国家质量监督检验检疫总局公布的《化妆品标识管理规定》,化妆品是指以涂抹、喷洒或者其他类似方法,散布于人体表面的任何部位,如皮肤、毛发、指趾甲、唇齿等,以达到清洁、保养、美容、修饰和改变外观,或者修正人体气味,保持良好状态为目的的化学工业品或精细化工产品。
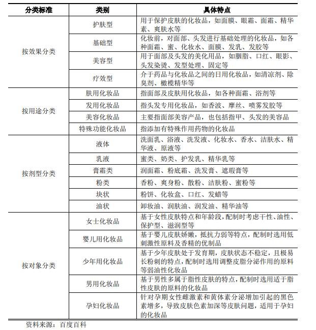
目前对化妆品的分类方法较多,在化妆品行业中通常可根据产品效果、产品用途、剂型、使用对象、功能等进行分类,具体情况如下:

此外,根据 Euromonitor 的分类,化妆品指的是美容及个人护理品的概念,包括婴幼儿与儿童专用产品、沐浴用品、彩妆、止汗香体、脱毛产品、香水、护发产品、男士护理用品、口腔护理品类、护肤品、防晒用品等。
2、化妆品行业发展趋势
(1)消费者需求多样化、具体化,消费能力逐渐分层
随着我国居民经济能力和消费观念的提升,化妆品消费者在产品效果、用途、剂型、适用对象等方面的需求不断细分,未来只有多样化、具体化的细分产品才能满足消费者的具体需求。同时,随着我国化妆品消费的逐渐分层,品牌的定位也将多极化发展,消费者将根据自己的经济能力选择对应品牌,多级市场之间的分化将会更加显著。
(2)基础研究投入尚存差距,本土品牌逐步追赶化
妆品的研发主要可分为基础研究与产品开发两个阶段,基础研究难度高,人力与资金需求大,回报时间长,目前仅有国际化妆品集团进行较大投入,进而掌握许多关键技术,形成技术壁垒。本土化妆品企业的研发则多集中于产品开发,这也成为了本土品牌高端化的瓶颈所在,未来本土品牌要想打破行业壁垒,进军高端市场,增加基础研究的投入将成为关键。
(3)电商势头凶猛,多渠道布局成为趋势
近年来,我国电商销售渠道增长势头凶猛,Euromonitor 数据显示,近年来中国化妆品行业线上渠道占比显著提升,电商渠道销售额占比从 2015 年的 18.7% 上升至 2020 年的 38.0%,同时,随着城镇化的推进,线下中端市场的市场容量在逐渐增长,传统线下渠道的重要性亦不容忽视。因此,国内化妆品企业采用多渠道销售模式,稳固传统渠道的同时积极布局电商,线上线下同时发力,从而推动业绩增长。
(4)高端市场前景广阔
近几年,化妆品行业消费升级趋势明显,大众市场与高端市场消费增速剪刀差扩大。为了追求高端产品所对应的利润和适应消费者的多样化需求,本土化妆品企业在抢占了二三线城市大众市场的同时愈发重视品牌建设,在品牌管理、营销策划、研发等方面加大投入,积极推出高端产品,建设单品牌店,向高端市场渗透。
了解了珀莱转债中签号的相关内容,一起来看看中签之后的问题。
可转债中签号码怎么看
中签号公布渠道
可转债中签号码在交易软件中可以直接查询得到,如果有中签,一般交易系统也会通过短信方式提醒投资者缴款。
中签号怎么看
可转债申购时系统都会自动分配配号,申购一手为一个配号,如果顶格申购,可获得1000个配号。中签号公布后,只要投资者所持有的配号尾数与公布的中签号尾数相同,即为中签,每个中签号码认购一手。
珀莱转债中签号将于2021年12月9日晚间公布,届时大家可以来本站查看。免费咨询学习股票可转债技巧加QQ号:100800360,以上就是关于珀莱转债中签号的全部内容,希望能对你所有帮助,也希望你能多多中签,多多赚钱。
