首批金融控股公司来了,金融控股公司是干什么的以及公司具备的优势有哪些
近日,首批金融控股公司来了的消息登上了热搜榜单,吸引了不少人的关注,这究竟是怎么回事呢?
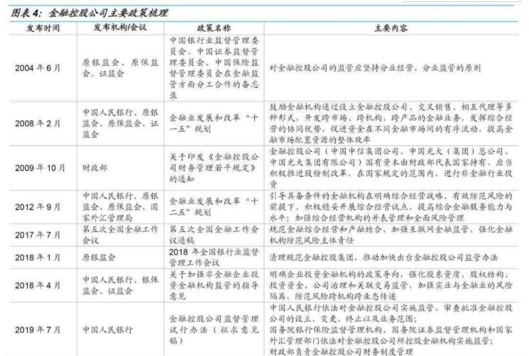
日前,央行发布公告宣布,根据有关规定,央行受理了中国光大集团有限公司和中国中信有限公司设立金融控股公司的行政许可申请。这是自去年9月实施《金融控股公司监督管理试行办法》以来,第一批申请设立金融控股公司并获得受理的公司。

金融控股公司是指依法设立的有限责任公司或股份有限公司,对两种或两种以上不同类型的金融机构拥有实质性控制权,仅进行股权投资管理,不直接从事商业经营活动。
金融评论人士认为,央行和受理两家公司的申请标志着中国金融管制时代的正式开启。中国金融控股公司的成立始于近20年前。为什么第一批受理这次选择了中信和光大?原因很简单:根正苗红纯国资,历史悠久试点早,牌照齐全规范好。

金融控股公司是做什么的?
金融控股公司是专门从事股权,金融机构投资和管理的企业,不得从事非金融业务。金融控股公司不仅是金融业实现综合经营的组织形式,也是追求资本投资优化和资本利润最大化的资本经营形式。金融控股公司一词起源于美国。
金融控股公司的创新业务是其产生和存在的动力。控股公司下,银行、证券、保险等子公司独立经营,业务发展空间更大,自由度更高,有利于各子公司在各自领域业务的充分发展,各项业务和产品之间的交叉销售更加市场化、透明化。
公司一般包括有限责任公司和股份公司,它们是根据公司法在中国成立的是以营利为目的的法人。有限责任公司最早诞生于19世纪末的德国;人们普遍认为,股份有限公司起源于17世纪在英国,荷兰等国的殖民公司。平时可以根据不同的形式划分公司,比如公司的信用标准不同。根据公司内部管辖制度;根据公司国籍;根据一个公司对另一个公司的控制和依赖程度;根据股东承担责任的不同形式。

金融控股公司有什么优势?
1.金融控股模式有利于分业向混业的转变
在金融分业监管体制下,通过设立控股公司实现分业经营向混业经营的过渡是最佳模式,控股公司持有证券,银行,保险等金融资产。以控股公司为资本运营平台,通过并购或设立新的子公司开展其他金融业务,搭建金融服务平台,建立功能齐全的金融服务集团。
2.控股公司模式具有监管灵活性
(1)监管压力。在金融业分业经营的监管体制下,成立了控股公司,控股公司持有银行和股权的其他金融资产。各金融业务子公司持有相关营业执照,独立经营,接受各自监管部门的监管,符合分业经营、分业监管的精神。同时可以减轻单一金融机构同时开展其他金融业务带来的监管压力。
(2)公司治理。控股公司在公司治理结构上有更大的灵活性,不需要满足各金融监管机构对公司治理结构的要求。例如,在香港,根据《银行业条例》,金融监管当局有权批准银行董事会的任命,而银行将更受约束。
3.控股公司模式有利于形成协同效应
金融控股公司并购不同类型的金融机构,使得金融控股公司具有很大的协同优势。此外,金融控股公司在制定企业发展战略时,可以结合不同地区、不同金融品种的优势。
4.控股公司模式有利于业务发展
金融控股公司产生和存在的动力在于其创新业务,即金融业内部各种要素的重组和衍生。控股公司下,银行、证券、保险等子公司独立经营,业务发展空间更大,自由度更高,有利于各自领域业务的全面发展;在控股公司的模式下,各种业务和产品之间的交叉销售更加市场化、透明,关联交易的处理更加规范、清晰,有利于更好地进行业务和产品的交叉销售。20世纪下半叶是金融创新业务快速发展的时期。与金融控股公司相关的金融创新业务的主要内容包括“金融超市'”或“一站式金融服务”和网络金融服务。
首批金融控股公司来了,关于金融控股公司的内容相信大家应该也都有所了解了,有兴趣的可以关注下这方面的资讯。
